無線ブログ集
ライセンスフリー無線のブログ集でしたが、最近はブログ書くのを辞めた方が多いようです。令和2年7月より、アマチュア無線も含めた無線全般のブログ集に変更しました。| メイン | Googleマップ | 簡易ヘッドライン |
現在データベースには 74371 件のデータが登録されています。
最新 RDF/RSS/ATOM 記事
自作無線機の免許申請方法について①
in
7L4WVU 自作アマチュア無線局
(2021/8/28 3:36:59)
|
今朝、TSSさんに自作機の増設に関する保証の申し込みをしました。
アマチュア局の自作機での申請は難しくて面倒そうですが、CB機の技適申請に比べると本当に簡単です。所要時間は、総務省のアカウント申請済で系統図ができていれば、1時間くらいで可能と思います。 TSSの保証申請では紙で送るのが早いらしいですが、今さら郵送はないですよね(笑)。 Web申請方法について、簡単ですが今回の内容をメモしておきます。参考になれば幸いです。 ①系統図を作成します。マルチバンドCWトランシーバーの例です。 ②総務省の 申請サイト で変更申請で必要事項を記載する。無線機に関わる部分は以下のように記載します。周波数が多すぎて以下のスクショでは1.9と3.5が隠れていますが、1.9-144まで記載しました。 注:電波形式のところにA1Aは記入しないようにします(記入すると変調方式を空欄とすることができないため) ③すべて記入が完了したら 事前チェック をしておきましょう。 注意:この段階では、まだ総務省に提出はしません。 ④総務省のシステムからメールが届き、事前チェックが正常だったらファイルをダウンロードしておきます(zipファイル) ⑤ TSSのWeb保証のページ から申請を行います。そのときに④のファイルが必要になります。 ⑥手数料を振り込んでTSSへの申し込みは完了です。今回、変更申請の手数料は、何台でも変わらず4000円でした。JARDより安いです。 あとは、いつものようにTSSさんとのやりとりがあると思います。これまで、とにかく応答が遅いのでいつもかなり長期化します。今回はどれくらいかかるかな(笑) |
車に積んでるポータブル冷凍庫
in
元気なクマの日曜日
(2021/8/20 6:43:02)
|
昨日はやはり夜勤は中止になり、夕方まで会社で日勤。 と言っても、会社で寝っ転がりスマホをいじっているだけですが… |
小さな短波ラジオ
in
jh4vaj
(2021/8/19 23:54:28)
|
Amazonをながめていたら、ちっちゃい短波ラジオが結構たくさんありそうな感じだったので拾ってみる。 アイワ AR-MD20
サイズ [mm] 141x30x87 重量 [g] 195 LW [kHz] 153 – 51...
|
2021/08/19ログ
in
ヤマグチST702
(2021/8/21 10:27:57)
8/19
in
さいたまUG100 簡易無線運用記
(2021/8/19 21:06:13)
|
本日はレイトランチ(14時すぎ)に公園に行くものの坊主。 (F層反射と思われる)AK130さんが一瞬聞こえたもののすぐフェードアウト、神戸の局とは交信した様です~ で夕方は19時過ぎにまた公園デビュー?! (武蔵野市) みやざきCB001/国富町(毎度です!!!) (小金井市) ひょうごZZ285/6(自信なし~) ふくおかOC68/6(リアル福岡です!非常に強力に長時間聞こえていました~) くまもとIA52/荒尾市?(たまに聞こえてきたところをゲット!) うらそえVX124(沖縄↑リベンジ成功!F層反射でしょうね~)
本日も各局様、FB QSOありがとうございましたm(__)m
99式軍偵察機 飛行第44戦隊
|
近況報告でございますm(_ _)m
in
ひろ局長 〜JI2OEY なごやAB36〜
(2021/8/19 18:53:41)
|
各局様、こんにちわ〜
JI2OEYひろです 前回ブログを書いたのが8月5日
ちょっと間あいちゃいましたね。
この間、アマチュア無線のことをいろいろ考えてたんですけど、なかなかうまくまとまらなくて時が経ってしまいました。
シャックをどうしようかとか、アンテナをどうしたらいいかとか。。。
基本的には、 地上高のある港ハウスは、VHF、UHF中心の運用 実家乙川OEYラボは、HF中心の運用
なんでしょうけどね。
そんなこと思いながら、無線機やアンテナをちょいちょい揃えだしてたんです。
で、無線機はこれを買いました。 IC-9700を買うか、ほんと悩みました
とりあえず今回は(も)80年代無線機です 1200MHzのユニットも入っています。 例のごとくJARDさんの保証確認中です そしてアンテナは、 430MHzの10エレ2本
つるさんから売って貰っていただいたものとメルカリで買ったもの で、ローテータがこちら
もともとは、実家乙川OEYラボにハシゴタワーを設置しようと考えてたので、ハシゴ用の金具も買ってありました。
TS-790Sを買ったので、1200MHzのアンテナも買っておきました。 430と共に港ハウスのベランダに設置ですね。
でも限られたスペースのベランダにどう設置するか。。。どうせなら回したいし。。。でも東側だけだけど。。。悩みますね〜
そして50MHzのHB9CV 何となく買っちゃいました そして
そのほか、実家OEYラボには、クリエイトさんの730Vくらいの逆Vアンテナを設置できたらいいなって思ってますけどね〜。
こんな感じで、あれやこれや、いろいろ買ったり考えたりしてたんですけど、まったくまとまらず、結局何もできてないという始末です あー
TS-940にデジタル通信用のインターフェースをつけました。
以前は、IC-706でFT8やってたのですけど、港ハウスのシャックに持って行ってしまったので、実家OEYラボ用にTS-940のインターフェースを用意しました。
てか、CWの練習しないと 以上、近況報告でした
|
8月19日運用
in
みやざきAL101の落書き帳
(2021/8/19 18:37:00)
約4か月ぶり、2エリア(東海)が更新。JS2の1stレターが「K」から「L」へ--2021年8月19日時点における国内アマチュア無線局のコールサイン発給状況
in
ニュース – hamlife.jp
(2021/8/19 18:05:59)
|
日本における、2021年8月19日時点の「アマチュア無線局のコールサイン発給状況」をまとめた。2エリア(東海管内)の東海総合通信局から更新発表があった。同総合通信局からのコールサイン発給情報は「4月23日時点」以来で、約4か月ぶりの更新発表となる。なお、2エリアはJS2のサフィックスファーストレター「K」が終了し、「L」へ割り当てが移った。
各総合通信局で公表している、コールサインの発給状況は下表の通りだ。
ところでアマチュア局のプリフィックスの割当ての順番に触れておこう。まず1エリア(関東管内)を例に取ってみると、最初はJA1 → JH1 → JR1 → JE1 → JF1 → JG1 → JI1 → JJ1 → JK1 → JL1 → JM1 → JN1 → JO1 → JP1 → JQ1 → JS1と一度目の発給が行われた。
その後JE1からプリフィックスのアルファベット順での空きコールサインの再割り当てが行われ、JE1 → JF1 → JG1 → JH1 → JI1 → JJ1 → JK1 → JL1 → JM1 → JN1 → JO1 → JP1 → JQ1 → JR1 → JS1と進んだ。
さらにその後、数字の7で始まる7K1 → 7L1 → 7M1 → 7N1 → 7K2 → 7L2 → 7M2 → 7N2 → 7K3 → 7L3 → 7M3 → 7N3 → 7K4 → 7L4 → 7M4 → 7N4の発給が行われ、その後にJA1 → JE1 → JF1 → JG1 → JH1 →JI1 → JJ1と2度目の再割り当てが進行している。
また2エリア(東海管内)と3エリア(近畿管内)も、関東の1回目の再割り当てと同様に「JS2(JS3)終了後に、JE2(JE3)からプリフィックスのアルファベット順」で再割り当てが進行している。
しかし6エリア(九州管内)は、JQ6までの発給が終了後(JS6は沖縄に割り当て)、JA6から、プリフィックスのアルファベット順での再割り当てが行われている。
このあたりの経緯と詳細は、日本におけるコールサイン研究の第一人者、JJ1WTL・本林氏のWebサイトが詳しい。
↓この記事もチェック!
<総務省のデータベース「無線局等情報検索」で判明>7エリア(東北管内)、令和3(2021)年1月28日付で「JQ7AAA」を発給
<令和3(2021)年1月20日発給分から>6エリア(九州管内)、「JE6」のプリフィックスが終了し「JF6AAA(二巡目)」からの割り当て開始
●関連リンク:
|
QSLカードの入稿
in
JA8TDL(さっぽろJR294)の忘備録
(2021/8/19 12:59:35)
|
久しぶりにQSLカード印刷をプリントパックに注文してみた。 以前のカードは友人に作成していただき、そのまま入稿したのですが、 今回、初めて一からやってみました。 基本となる画像は、昨年のモエレ公園の花火大会の写真を題材にしました。
後は、文字の挿入ですがWebをググったら、良いソフトがありWeb上で作成するHPでした。 「PhotoPea」といいます。このWebを紹介したページが下記のページです。
ホームページに書いてある通り作成して見ましたが、何せ試行錯誤しながら挑戦・・・何とか入稿データは作成出来、プリントパックに入稿データとしてUPLOAD出来、プリントパックより「データチェックが完了」したのメールが来ました。 発送予定は「8/25」なので、出来栄えを楽しみ待ちます。 料金も安価で助かります。 |
先週の無線業務日誌。FTDMC2021アワードゲット。
in
TCVのハムブログ
(2021/8/19 12:50:03)
<ラバープロテクターを装備、1000mWの大音量>八重洲無線、C4FMデジタルモード対応の144/430MHz帯ハンディ機「FT5D」を正式発表
in
ニュース – hamlife.jp
(2021/8/19 10:00:44)
|
八重洲無線株式会社は2021年8月19日、C4FMデジタルモードとアナログFMモードに対応した144/430MHz帯の5Wハンディ機「FT5D」を正式発表した。本体底部にラバープロテクターを装備し、背面は突起物がなくクイックリリースホルダーを付属。低周波定格出力(内蔵スピーカー時)1,000mWの大音量や登録チャンネルをバーグラフで表示するアクティビティーモニターによる新しい操作感覚(タッチ&ゴー オペレーション)などを特徴としている。発売開始は2021年8月下旬予定、標準価格は67,320円(税込)。
八重洲無線の144/430MHz帯ハンディ機の新製品は、2019年5月に発表されたFT3D以来2年ぶりとなる。今回のFT5DはFT3Dのデザインテイストを踏襲しつつも、底部にラバープロテクターの装備、ボタン配置の変更、LEDインジケータの増設、背面のフルフラットバック化など細部まで進化し、さらに新機能を搭載しているという。
新製品のFT5D(左)と従来モデルのFT3D(右)。並べてみると細部までブラッシュアップが図られていることがわかる。ちなみに突起物を除くサイズは、FT5Dが62W×100H×34Dmm、FT3Dが62W×100×32.5Dmmと、ほとんど違いがない
以下、八重洲無線の新製品資料から抜粋で紹介していく。
<新製品資料のリリース>
<主な特徴>
★高精細フルカラータッチパネルディスプレイ
★高音質C4FMデジタル+1000mWの大音量
★堅牢タフボディ:耐衝撃ラバープロテクター装備、IPX7(防浸形)の防水性能
★アクティビティーモニターによるタッチ&ゴーオペレーション
★PMG(Primary Memory Group Activity Monitor)
★CAM(CH Activity Monitor)
★通信品質に優れたC4FMデジタルとアナログFM通信モードに対応
★通信モード自動選択機能「AMS(Automatic Mode Select)」搭載
★本格的な広帯域受信:0.5MHz~999.99MHz(Aバンド)、108MHz~580MHz(Bバンド)
★2波同時受信(V+V / U+U / V+U / U+V)、 C4FM/C4FM同時待ち受け対応
★デジタルグループID(DG-ID)による簡単で快適なグループオペレーション
★VFOバンドスキップ機能
★メモリーオートグルーピング(MAG)機能
★最大79チャンネルを表示する高速バンドスコープ機能
★2,200mAhロングライフ リチウムイオン電池パック(SBR-14LI)を標準付属
★突起物のない背面フルフラットで抜群のホールド感/クイックリリースホルスター付属
★高精度GPSレシーバー内蔵、リアルタイムのGPSデータ通信APRS対応
★Bluetooth対応によるハンズフリー運用
★WIRES-Xポータブルデジタルノード機能対応
★スナップショット機能(画像データ送受信)
★画像や音声データの保存、メモリーバックアップが可能なmicro SDカードスロットを装備
<標準付属品>
<主な仕様>
<オプション>
●関連リンク: 八重洲無線
|
<相手局のログ提出がなければ得点にならず>8月21日(土)21時から24時間、全国CW同好会(KCJ)による「第42回 KCJコンテスト」開催
in
ニュース – hamlife.jp
(2021/8/19 9:30:44)
|
2021年8月21日(土)21時から22日(日)21時までの24時間にわたり、全国CW同好会(KCJ)主催による「第42回 KCJコンテスト」が、1.9/3.5/7/14/21/28/50MHz帯の各アマチュアバンドの“電信のみ”で開催される。本コンテストは、「提出されたログを全数コンピュータで照合し、双方のログの記載内容が一致した場合に限り、双方に得点とマルチを認める」という規定がある。すなわち参加してログを提出しても、相手局のログ提出がなかったり記入ミスがあったりした場合は、得点と認定されない厳しいルールとなっている。
参加資格は、国内外のアマチュア局およびSWLで、KCJメンバーでなくても参加できる。ただし特別記念局、特別局(8N/8J/8Mで始まる局)はエントリーされてもチェックログとして扱われる。運用場所が常置場所と異なる場合は「JR8YLY/1」のように、ポータブル表示を付加すること。
今回から参加局へ参加証とログ照合によって得られるアワードを発行。また1.9MHz帯と50MHz帯の使用周波数を、改定したJARLコンテスト規約に準じて、1801~1820kHz(ただし1820~1825kHzをCQを出す国外局を呼び出す場合にのみ使用できる)、50.050~50.090MHzに変更しているほか、海外局のナンバー交換をCQゾーン番号に変更し、海外局同士の交信に得点を認める。
ナンバー交換は、国内局が「RST符号による相手局のシグナルレポート」+「運用場所の都府県と地域名略称(規約リスト参照)」、国外局が「RS(T)符号による相手局のシグナルレポート」+「CQゾーン番号」となる(国外局同士の交信に得点を認める)。
得点は国内局がバンドごとに国内局との交信1点、国外局との交信2点。国外局がバンドごとに国内局との交信2点、国外局との交信1点。マルチプライヤーは、国内局がバンドごとに異なる都府県と地域数+CQゾーン(1バンドで最大102マルチ)、国外局がバンドごとに異なる都府県と地域数 (1バンドで最大62マルチ)。
ログ提出の締め切りは9月4日(土)まで(消印有効、電子メールでの提出も可)。提出されたログを相互に照合し一致している場合にのみ得点とマルチを認められるが、相手局のログが提出されていない場合は無得点になる(クロスバンドQSOは無得点)。
郵送でログ提出し切手140円分を同封した場合は、結果を記載した会報を郵送する。また、郵送でログを提出した局すべてを対象に抽選で若干名に参加記念品が進呈されるが、失格局と国内便で送付できない局、住所記載のない局は除外する。
入賞局には入賞通知を電子メールで知らせる。記載されたURLアドレスにアクセスしてPDF賞状がダウンロードできるほか、紙賞状を郵送で希望する場合は10月31日までに記載のアドレスに連絡してほしいとしている。また、郵送でログを提出した入賞局には紙賞状が郵送される。
●関連リンク:
|
<これから開催されるコンテスト&パーティー>アマチュア無線番組「QRL」、第483回放送をポッドキャストで公開
in
ニュース – hamlife.jp
(2021/8/19 8:30:18)
|
東京都西東京市にあるコミュニティFM放送局「FM西東京(JOZZ3AU-FM、84.2MHz 出力20W)」は、2012年からアマチュア無線に特化した情報番組「QRL」をスタートし、毎週木曜日の23:30から30分間オンエアーしている(番組は2017年6月にリニューアルが図られた)。放送内容は後日ポッドキャストとしてWebサイトで公開されており、このほど2021年8月12日夜に放送した第483回分がアップされた。
2021年8月12日(第483回)の特集は「これから開催されるコンテスト&パーティー」。冒頭でフィールドデーコンテストの振り返りと台風対策に触れたあと、JARD主催の「HAMtte交信パーティー2021夏」(8月14~29日開催)、「第42回 KCJコンテスト」(8月21~22日開催)、「第3回 FT-817(ND)、FT-818NDユーザーQSOパーティ」(8月14~20日開催)などの案内を行った。
番組の聴取は下記関連リンクから。Web上またはダウンロード(MP3形式)で利用できる。
●関連リンク:
|
いつものジョグ&ウォーク
in
元気なクマの日曜日
(2021/8/19 8:25:04)
|
昨日は夜勤初日って事で、日勤は昼まで。 なので昼から家に帰ったら、夜勤は雨の為中止って連絡が… また会社に行くのがめんどくさいから行かなかったけどね |
フリラコールブック2021郵送対応について
in
び〜ななさんの日記
(2021/8/19 7:35:09)
|
今年もコロナ状況から手渡しでの配布が難しいようです。
昨年に引き続き、下記要項で郵送対応を開始します。 フリラコールブック2021(非売品)の配布について ・発行部数の関係上、お一人様一部とさせていただきます。 ・送料、手数料、ドネーションとして1000円/部で対応致します。 ・郵送はスマートレターにて発送します。 ・当局宛に下記必要事項をメールにてご連絡ください。 折り返し、受付、振込先のご連絡致します。 1.送付先住所 2.氏名 3.連絡先電話番号 お近くの方々の分をまとめて送付をご希望あれば合わせて希望部数お知らせください。 ・メールは下記までお願いします。 iwate_b73〈アットマーク〉yahoo.co.jp ※〈アットマーク〉を@に変えてください。 ・振込確認後、順次発送させていただきます。(全て個人で行いますので若干お時間いただく場合あります) ・数に限りあり、予定数なり次第、受付終了させていただきます。 本コールブックは自主出版で当局の趣味の範囲で、年一回製作しております。来年以降も発行を予定しており、費用の一部をドネーションとしてご協力いただければ幸いです。 また、転売や無断複製はご遠慮いただけますよう重ねてお願いします。 以上何卒宜しくお願い致します。 |
マルチバンド CWトランシーバーの送信出力について
in
7L4WVU 自作アマチュア無線局
(2021/8/19 6:50:24)
|
試作しているCW送信機の出力ですが、どうも低い周波数が出てくれません。
出力トランスが144MHzまで対応させるために低域の出力低下は仕方がないのですが、それにしても低すぎます。 そういうことでRF切替に使っているIC AS169について調べてみました。 このICは 仕様 をみると通過電力30 dBm、Low insertion loss (0.4dB max, 300kHz-1GHz)となっておりQRPトランシーバに適したものとなっています。 信号は、SGを使いました(5351とは異なり高調波が少ないSin波です) 下に1.8MHzでの結果を添付しますが、0dBm程度であれば殆ど損失はありません。 しかし、5dBmあたりから急に歪が発生して出力低下が生じることが分かりました。 また、これは低い周波数ほど顕著のようです。下図は、周波数毎にレベルを変えたときのデータとなります。SG出力が最大15dBmなので、それ以上はみていませんが、レベルを上げるに従い、低い周波数の損失が増えることが分かります。 さて、これで今回の送信部の出力特性を測定すると次の緑線のようになりました。 紺色の線は、申請に使用する自作LPFフィルター通過後の出力となります。 5351の送信機だと奇数波スプリアスが高いので2倍波はあまり気にしなくてよかったのですが、スイッチでのひずみにより2倍波も高いレベルとなりました。 そのため自作フィルターは、2倍波を落とすためのノッチを入れたものもあります。 最終的に10MHz以上で100mWは狙えそうな感じです。 |
FFCW01製作記
in
jh4vaj
(2021/8/18 22:45:23)
|
FFCW01をお求めくださったかたら製作レポートを頂戴した。
メールによると、チップ部品実装用の治具を作ったとのこと。 チップ部品の実装のためのジグ(Cat’s
hand)を妄想していて、それがようやく形になり、それを使...
|
8/18
in
さいたまUG100 簡易無線運用記
(2021/8/18 21:55:19)
|
本日はレイトランチから~2時過ぎでプロパゲーションもNGでは....(-_-;) しかしCQを8CHで出すと救いの神が! (武蔵野市) とうきょうMS87/さいたま市(厳しい中お声がけありがとうございます!) 坊主回避にて撤退~その後所用でフリーになったのは19時過ぎ... 着いてB73さんが聞こえたと思いきやこれにて撤退アナウンス~( ;∀;) でもEsはまだあったのですかさず- (武蔵野市) みやざきCB001/国富町(連日ありがとうございます~)
IA52さんも聞こえましたがQSB激しく!?フェードアウト、坊主回避にてこれまた撤退~
本日も各局様 FB QSOありがとうございます。 交信数は少ないけどいい~んです。継続は力なり! 疾風4式戦第10練成飛行隊29号機 太平洋戦争末期の陸軍の主力戦闘機 試作名キ84,大東亜決戦機とも呼ばれた 開発製造は中島飛行機(現在の富士重工)
|
AT50は超ノイジー?
in
7L4IOU
(2021/8/18 13:29:43)
|
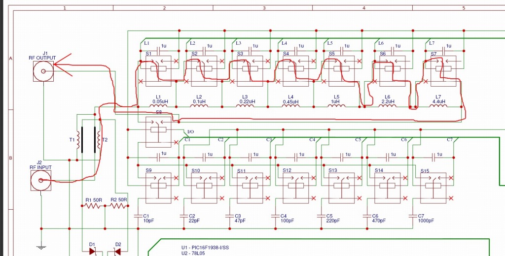
先日のBatavia FT8で気になることが有りました。 運用中、雨風が強くなりアンテナのSWRが乱れるようになりました。 そこで、直下型にすべくパイアスTを作りかけで、バラック状態のAT50をトランシーバとアンテナの間に入れたのですが、明らかに受信状態が悪くなったのです。 SWRは下がったのと、同調の取り直し(ズレて来た時はTuneにして10W程度のキャリアを出すとチューニングモードに入る)は期待どおりだったので、最後まで使いました。 が、ずっと気になっていたのです。 昨日、直結とAT50挿入の状態を比べると・・・・ 明らかに感度が低下しました ハンダ不良やリレーの接触不良を疑い、MiniVNAで調べてみましたが 通過ロスは思ったより大きいのですが、何dBという値では有りません。 SWR検出部トランスが、エナメル線にチューブを被せただけで、コアにくっ付いているのが気になっていたので、気休めに同軸に取り替えて、シールドをGNDに落としてみました。 値の改善は僅か しかし、ノイズは明らかに減りました。 作業中に気が付いたのは、電源がOFFの時は真ん中のリレー(S8)でバイパスしているものだと思い込んでいましたが、どうやら違うようです。 まったく順番が違うのですが、改めて回路図を見ると・・・・ 電源がオフの場合、INPUTされた信号は、コイル切り換え用の7個のリレーを延々と経由して、OUTPUTされるようです。 そのため、接点のロスが生ずるのに加えて、不安定な裸のラインでノイズを拾っているのかも知れません。 しかし、ATU-100ではこれほどの感度低下はなかったような気がします。 これも作りかけになっているATU-100を引っ張り出して確認しました。 最初に作ったキットのコアを使い廻して2倍増しにしている やはり、目立った感度の低下はありませんでした。 ラインの引き回しが良い? そもそも距離が短いのが幸いしている? AT50では、ハイパワー化に伴って、基板、リレー、コイルなどのサイズが大きくなった結果、ノイズを拾いやすくなったのかも知れません。 ・ノイズが一杯というシャックの特殊事情? ・金属ケースに入れたら改善するのか? ・アンテナ直下に設置した場合は? ・電源に連動するバイパス用のリレーを足してみるか? お楽しみは尽きません hi |
<総務省、CS放送受信への妨害発覚でメーカーを指導>コムテックのレーダー探知機、対象製品11機種(約30万台)の無償対策修理を実施
in
ニュース – hamlife.jp
(2021/8/18 12:05:30)
|
総務省総合通信基盤局 電波部電波環境課監視管理室が、流通している無線設備を購入して電波法の基準に適合するか確認する「無線設備試買テスト」を行ったところ、株式会社コムテックが製造・販売するレーダー探知機がCS放送の電波と重なる周波数(約12.6GHz)で副次的な電波を発射して妨害を与えていることが判明、同社に対して指導を行ったことを2021年8月5日に公表した。コムテックが調べたところ、2019年から発売しているレーダー探知機のシリーズ、合計11機種(約30万台)が電波法で規定されている技術基準を満たしていないことがわかり、対象製品の無償対策修理を行うと周知している。
コムテックは、2019年から発売しているレーダー探知機のシリーズ、合計11機種(約30万台)が電波法で規定されている技術基準に適合しない無線設備であることから、対象製品の無償対策修理を実施すると発表(同社Webサイトから)
総務省が公表した株式会社コムテックに対する指導内容は以下のとおり。同省の発表には「レーダー探知機」という文言はなく『株式会社コムテックが製造・販売する受信設備(ZERO709LV)』と表現している点にも注目したい。
◇
総務省は本日、株式会社コムテックに対し、CS放送の受信に対する妨害の発生を防止するため、電波法(昭和25年法律第131号)第3章に定める技術基準に適合しない無線設備の製造・販売の中止、利用者への使用停止に係る周知等について、文書により指導し、今後の取組状況に係る報告を求めました。
1.経緯
総務省では、CS放送の受信に散発的な妨害が発生していることを踏まえ、流通している無線設備を購入して電波法の基準に適合するか確認する取組(無線設備試買テスト)により調査を行いました。その結果、株式会社コムテックが製造・販売する受信設備(ZERO709LV)について、CS放送の電波と重なる周波数(約12.6GHz)で副次的な電波を発射し、その強度が電波法第29条の受信設備の条件を超過していることから、同法第3章に定める技術基準に適合しない無線設備(以下「基準不適合設備」という)であることを確認しました(機器の測定結果等の詳細については、総務省電波利用ホームページにて公表しております。 https://www.tele.soumu.go.jp/j/adm/monitoring/illegal/result/index.htm )。
これに関連し、総務省が同社に対して報告を求めたところ、当該受信設備の内部回路及び受信アンテナが妨害波を発生していること、合計11機種の受信設備が同様の設計であり、累計約30万台が出荷されていることが判明しました。
2.指導内容
総務省は同社に対し、(1)基準不適合設備の製造・販売の速やかな中止、(2)利用者への基準不適合設備の使用停止の周知等の取組(ホームページ等での使用停止の周知、製品回収及び問合せ窓口の設置等の体制整備)および(3)再発防止策の検討を行うよう指導しました。
また、総務省は同社に対し、本年8月から来年7月までの間、毎月末の取組状況を報告することを求めました。
総務省が定期的に行っている「無線設備試買テスト」で、電波法で規定されている技術基準に適合しない無線設備であることが判明したコムテックのレーザー&レーダー探知機「ZERO 709LV」(2021年4月発売開始)
一方、株式会社コムテックは自社公式サイトで「2019年1月より発売しておりますレーダー探知機の一部製品におきまして、総務省よりCS放送の一部受信に影響を与え、電波法で規定されている技術基準に適合しない無線設備である旨のご指摘を受けました」と報告し、該当機種について無償対策修理を実施する予定であることを公表した。対象商品は以下のとおり。
↓この記事もチェック!
<85機種(2台ずつ)を測定、うち77機種が基準超え>総務省、電波法で定める「著しく微弱な電波」の許容値測定「令和2年度無線設備試買テスト結果」を公表
●関連リンク:
|
<BNC端子に直接接続できる小型タイプ>高松オリーブハムクラブ、IC-705向けのデュプレクサー(HF~50MHz+144~430MHz)「DUP50」を頒布中
in
ニュース – hamlife.jp
(2021/8/18 11:30:16)
|
香川県高松市のアマチュア無線クラブ「高松オリーブハムクラブ」(JH5YVC、JARL登録36-1-14)は、人気のポータブル機「IC-705」での使用を想定したオリジナル設計の小型 デュプレクサー(HF~50MHz帯と144~430MHz帯の2分配)「DUP50」を製作し、送料別5,000円で一般向けに頒布を行っている。アンテナ端子が1つしかないIC-705で、効率的にHF/50MHz帯と144/430MHz帯で運用するのに役立つアイテムだ。
まず、高松オリーブハムクラブのメンバーからhamlife.jpに届いたメールを紹介する。
私の所属している高松オリーブハムクラブで、IC-705向けデュプレクサーを製作して頒布しています。
IC-705のアンテナ端子に直付けして使用することをコンセプトに、クラブのOMさんが設計したデュプレクサです。「IC-705向け」とはなっていますが、変換ケーブル等を使えばもちろんほかの無線機でも使えます。
「あなたの705、今後もBNC抜き差しやるつもり?」
クラブでは、密を避けて屋外で製作会を開いています。1回の製作会で作成できる個数は知れていますが、回を重ねる毎に効率化でき徐々に作れる個数も増えてきております。今後も製作していきますので、気になる方はクラブの公式サイトからお問い合わせ下さい。
同クラブのサイトから、このデュプレクサーの特徴とスペックを紹介する。
<特徴>
<スペック>
<注意>
・内部構成は、調整、組み立てやすさ等を考え、今後改良されることがあります。
・M型変換コネクタを使用する場合は、使用する周波数帯で使える変換コネクタであるか ご確認ください。市販されている変換コネクタの中には 144/430MHz帯でVSWRの高い変換コネクタが存在します。
・無線機やDUP50のコネクタに無理な力が加わらないよう、ケーブルの取り回しには十分ご注意ください。
◇
高松オリーブハムクラブでは、これ以外にも「4メモリ・メモリーキーヤー」「自作パドル(ベンチャー風)」「自作パドル(ミニ)」「自作パドル(タッチキーヤー)」などの頒布も行っている。詳細は下記関連リンク参照。
●関連リンク:
|
<日本国内のアマチュア局が対象>JARL胆振日高支部、8月20日(金)21時から48時間「第46回 胆振日高QSOコンテスト」を開催
in
ニュース – hamlife.jp
(2021/8/18 10:00:43)
|
2021年8月20日(金)21時から22日(日)21時までの48時間、JARL胆振日高支部主催の「第46回 胆振日高QSOコンテスト」が、日本国内のアマチュア局を対象に3.5/7/14/21/28/50/144/430/1200MHz帯の各アマチュアバンドの電話と電信で行われる。
交信対象は管内局が国内のアマチュア局、管外局が胆振日高管内(管内へ移動してきた場合も同様に胆振日高管内局が交信相手)のアマチュア局となる。
常置場所(固定的にアンテナを設置した場所)と移動先の2地点運用を認めるが、移動先での途中場所変更、移動先と移動先の2地点運用は認めない。また、管内局の移動先にあっては胆振日高管内の移動に限る。胆振日高管外に移動した場合には「管外局」、胆振日高管外居住の局が胆振日高管内で移動運用した場合は「管外局」とそれぞれみなす。「管外局」の移動範囲は日本国内とする。
ナンバー交換は、管内局が「RS(T)符号による相手局のシグナルレポート」+「市郡ナンバー」、管外局は「RS(T)符号による相手局のシグナルレポート」+「都府県支庁ナンバー」となる。なお、管外局が胆振日高管内へ移動した場合もそれぞれの支庁ナンバーを送る。管外局は胆振日高以外の道内局と他都府県局を含む。
参加部門には、コンテスト開始日から遡って3年前の同一日以降に開局した局であって、14MHz帯を除くHF帯、V/UHF帯マルチバンド10W(V/UHF帯にあっては20W)以下の電話のみという条件で、「個人局 電話ニューカマーマルチバンド(3.5/7/21~1200MHz)」が「管内局」「管外局」の両方に設けられている。
ログ提出の締め切りは 9月30日(木)当日消印有効。電子ログの提出の場合は9月30日(木)23:59 のタイムスタンプまで。詳しくは「第46回 胆振日高QSOコンテスト規約」で確認してほしい。
●関連リンク:
|
<ARISSスクールコンタクトの歴史>「OMのラウンドQSO」第272回放送分の音声ファイルをWebサイトで公開
in
ニュース – hamlife.jp
(2021/8/18 8:30:58)
|
「地元・茨城のOM3人がお送りする新番組です。無線歴50年以上、平均年齢なんと69歳! アマチュア無線から地元のネタまで、楽しい話題で盛り上がります」というアマチュア無線番組「OMのラウンドQSO」。2016年6月5日から茨城県水戸市のコミュニティFM局「FMぱるるん」で放送されている。スタートから5周年を迎え、レギュラー陣の平均年齢も74歳になったという。2019年1月の番組改変で30分番組に昇格し、毎週日曜日の21:30~の放送となった。
新たに音声ファイルが公開されたのは、2021年8月15日(日)21時30分からの第272回放送。前半はJH1DLJ 田中氏の姉が「和文モールス符号」がわかる(第二次大戦の際に覚えた)という話題から、モールス符号の学習法と送信方法についてで盛り上がった。
番組後半の一般財団法人 日本アマチュア無線振興協会(JARD)の情報を毎週伝える「JARDコーナー」は、前回までに引き続き、JARD理事で一橋大学名誉教授の7M3TJZ 安田 聖氏が登場。日本における「ARISSスクールコンタクト」の歴史についてを説明した。
番組音源は下記関連リンクにあるページで聞きたい放送日のものを選ぶと、mp3形式の音声ファイルで聴取できる。最近FMぱるるんのWebサイトがリニューアルし、番組音源公開ページが変更になっているので注意が必要だ(「CQ ham for girls」「Radio JARL.com」も変更されている)。放送終了後一定期間が経過したファイルから削除される可能性があるので早めのワッチをオススメする。
●関連リンク: OMのラウンドQSO(FMぱるるん)
|
短パンとロンタイ
in
元気なクマの日曜日
(2021/8/18 8:14:05)
|
昨日の夕方は雨が降ってなかったから、いつもの6キロコースをジョギング。 久しぶりに走れた☺️ クマは最近ハーフパンツをやめ短パンで走ってます。 最初は毛むくじゃらな足を出して走るのが恥ずかしかったですが、だんだん慣れてなんとも思わなくなりました。 どうせ誰も見てないし |
2021.8.17 仕事帰りプチ運用 茂原市
in
週末CBer チバMR21のブログ ~風の勲章~
(2021/8/17 23:03:22)
|
今日から仕事。帰りに11m掲示板やツイッターで盛り上がっている様子。いつもの茂原市のポイントへ行って運用しました。いざ準備してしばらく聞いていると全く聞こえません。あらっ(汗)おかしいな~。もうコンディション下がってしまったのでしょうか??何度かCQを出しているうちに山口各局の声が聞こえてきました。数局さんにお繋ぎいただいた後、コンディションも落ち込んできたように思ったので帰宅しました。 後で掲示板を見て思ったのですが、やはりコンディションが落ち込んできてもまた浮かび上がってくる!!8エリアと関東各局が繋がっていました。10分くらい聞いて駄目だとすぐ帰っちゃうこの運用スタイル、もう少し我慢が必要なようです。
あれ!全然聞こえないぞ(汗) 今日もいつのまにか真っ暗になってました そんなときはこのボールペンが役立ちます。ペン先が光るんです!!
今日は、JARLへカードを発送しました。7、8月分のカードですが、20枚くらいしかありません。今年の夏はアマの運用は殆どしなかったな~。よくよくログを見ると6mAMはDXで全然繋がっていませんでした。そうやって考えると、ちょっとさびしいというか、もったいない夏をすごしてしまったな~と思います。毎年繋がっていたロシアの局長さんも今年は繋がっていません。まだチャンスあるかな~。11mオフシーズンはアマの活動にも力を入れていきます。
運用地 千葉県茂原市 使用TX NTS115 (CB) 18:13 やまぐちWM201 8ch 53/53 山口県光市 18:14 やまぐちST702 8ch 55/55 山口県光市 18:15 やまぐちLX16 5ch 52/52 山口県岩国市 18:23 やまぐちFS703 8ch 57/55 山口県光市 18:26 ながさきTY57 6ch 53/52 18:43 やまぐちTS118 8ch 51/53 山口県光市
各局ありがとうございました。それでは73!失礼します!! |
8/17
in
さいたまUG100 簡易無線運用記
(2021/8/17 21:48:59)
|
本日もランチタイムから~ (武蔵野市) みやざきCB001/国富町(昨日夕方交信不成立でしたが今日は早々にリベンジ成功!) やまぐちSH33/下関市自宅ベランダ(厳しい中、何度もお呼びしてしまいました~) いわてB73/6熊本(いつもお強い~しかも地獄耳!感謝) とっとりAJ683(拾っていただき感謝です~) そらちYS570/南幌町(厳しい中感謝です~) (小金井市) あおもりAM624(毎度です~)
34分ほど滞在して撤退。
夕方は18時過ぎに入園~ (武蔵野市) やまぐちWM201/光市(毎度です~) しりべしCB49/余市町(お呼びいただき感謝です!) いしかりAD416/小樽市銭函(512さん呼んでましたがピックアップならず416さんに拾っていただきました~) ながさきTY57(お久しぶりです~耳が良い局です!) ふくしまTT244/1市原市(1エリアから~小パイルになっておりました)
雨はほぼほぼ収まっておりました東京でした。各局様、本日もFB QSOありがとうございましたm(__)m
九十七式3号艦攻。空母翔鶴搭載機、真珠湾等。 FTOYS いい仕事してます~
|
<南北アメリカのアマチュア無線家へ>ハイチ共和国、地震発生で「3.750MHz/7.150MHz/14.330MHzの非常通信用周波数をクリアに!」と呼び掛け
in
ニュース – hamlife.jp
(2021/8/17 12:05:03)
|
日本時間の2021年8月14日(土)21時29分ごろにカリブ海の島国、ハイチ共和国(Republic of Haiti)で発生したマグニチュード7.2の地震により多くの建物が倒壊。この地震で、ハイチ当局は1,200人以上の死者と6,000人近くの負傷者など大きな被害をもたらしていると発表。現地での緊急通信を確保するため、国際アマチュア無線連合 第二地域委員会(IARU R2)では、非常通信用周波数の3.750MHz/7.150MHz/14.330MHzをクリアするように呼び掛けていると、8月14日付のARRLニュースが伝えている。
ハイチ無線クラブ(Radio Club d’Haiti)会長であるのJean-RobertGaillard氏(HH2JR)は、大きな被害を被っていると現状を報告。国際アマチュア無線連合 第二地域委員会(IARU R2)の緊急コーディネーター(EMCOR)、Carlos Alberto Santamaria Gonzalez氏(CO2JC)は、「南北アメリカのアマチュア無線家は、3.750MHz/7.150MHz/14.330MHzの周波数をクリアするように」と声明を出した。(ARRLニュース8月14日 ※許可を受けて抄訳/(C)ARRL)
現地では瓦礫の中から生存者救出のために、救助隊が懸命な捜索活動を行っているが、さらに被害が拡大する可能性もあるとしている。「ソーシャルメディアに投稿された動画には、住民らが壊滅状態の建物から犠牲者らを懸命に引き出そうとしている様子が映っている」とBBCニュースは伝えている。
●関連リンク:
|
JVCケンウッド、TH-D74のD-STARレピータリストを更新、新バージョン名は「20210811」
in
ニュース – hamlife.jp
(2021/8/17 11:00:14)
|
株式会社JVCケンウッドは2021年8月17日、TH-D74のD-STARレピータリストの更新を行い、新バージョン「Ver.20210811」を公開した。
TH-D74のD-STARレピータリスト更新は2021年7月12日に公開された「Ver.20210712」以来となる。詳細は以下の通り。
<今回データが更新されたD-STARレピータリストのバージョンと内容>
●TH-D74
JVCケンウッドは「TH-D74には、出荷時にあらかじめD-STARレピーターリストが書き込まれています。D-STARレピーターの開設状況などに応じて、レピーターリストが更新されることがあります。最新のレピーターリストファイルをお客様ご自身でダウンロードし、メモリーコントロールプログラム MCP-D74、または市販のmicroSDメモリーカードを使用して、お手持ちのTH-D74に書き込むことができます」と説明し、その手順をWebサイトで公表している。
TH-D74 D-STARレピータリストの詳細は下記関連リンクから。
●関連リンク: TH-D74 D-STAR レピーターリスト(JVCケンウッド)
|
<「JARL会員局名録2022-2023」刊行と記載内容の変更手続きについて>「Radio JARL.com」第137回放送分の音声ファイルをWebサイトで公開
in
ニュース – hamlife.jp
(2021/8/17 10:30:15)
|
「JARLの話題や最新情報はもちろんのこと、アマチュア無線界の話題や情報などもお知らせする楽しい情報番組です」という、一般社団法人 日本アマチュア無線連盟(JARL)のラジオ番組、Radio JARL.com。パーソナリティはJARL会長の髙尾義則氏(JG1KTC)が務めている。2019年1月6日から毎週日曜日の21時~21時30分に茨城県水戸市のコミュニティFM局「FMぱるるん」で放送がスタートした。2019年8月18日からは毎週日曜日の23時に東京都西東京市の「FM西東京」でも放送されている。
新たに音声ファイルが公開されたのは2021年8月15日(日)21時からの第137回放送。前半では台風などの災害に備えた対策と高所でアンテナ点検作業を行う際の注意点について。さらに新型コロナウィルスへの感染拡大防止のため、この時期の心構えを語った。
後半では、「TOKYO2020 JARL記念アワード」が好評であることを紹介。さらに来年1月に「JARL会員局名録2022-2023」を刊行するが、記載内容の変更(住所、資格など)を希望する場合は、「JARL NEWS」2021年夏号掲載の案内に従って届け出て欲しいと告知。最後に今週末のコンテストとして「胆振日高QSOコンテスト(8月20~22日)」を紹介した。
なお「CQ ham for girls」「OMのラウンドQSO」と同様、FMぱるるんのWebサイトリニューアルで、前回から同局の音源公開ページが変更になっているので注意が必要だ(JARL Webの特設ページからもリンクされている)。聞きたい放送日のものを選ぶと、mp3形式の音声ファイルで聴取できる。 放送後は一定時間が経過するとファイルが削除される可能性があるので、早めの聴取をお勧めする。
●関連リンク:
|
<CQ誌8月号の記事紹介その4>「CQ ham for girls」第369回放送分の音声ファイルをWebサイトで公開
in
ニュース – hamlife.jp
(2021/8/17 8:30:57)
|
「アマチュア無線初心者の2人がお送りする一般の方・無線初心者向けの番組です。もちろんベテランの方も聞いてください。そして2人の珍質問に笑ってください」という、女性だけのアマチュア無線番組、CQ ham for girls。2014年8月3日から毎週日曜日の15時~15時30分に茨城県水戸市のコミュニティFM局「FMぱるるん」で放送が行われている。また千葉県木更津市のコミュニティ局「かずさFM」でも毎週日曜日の15時30分~16時に同内容が放送されている。
新たに音声ファイルが公開されたのは、2020年8月15日(日)15時からの第369回放送。前回に引き続き、アマチュア無線の月刊誌「CQ ham radio」の副編集長の吉澤氏(JS1CYI)をゲストに、同誌2021年8月号(7月19日発売)の記事紹介(「CQ ham radio 2020 チャレンジ・アワード」チャレンジ賞受賞者発表、ローカル・トピックス、CW77アワード)、さらに同誌2021年9月号(8月19日発売)の案内を行った。
番組は下記関連リンクの「CQ ham for girls」の音源公開ページから(FMぱるるんのWebサイトリニューアルでURLアドレスが変更になっているので注意が必要)。聞きたい放送日のものを選ぶと、mp3形式の音声ファイルで聴取できる。 なお放送後1か月が経過したファイルから削除されているので早めのワッチをオススメする。
●関連リンク:
|
SONY ICB-870 送信できない
in
JHGのブログ
(2021/8/17 2:29:18)
|
SONY ICB-870 送信できないとのことでお預かりしました。
送信の信号がどこまで来ているか調べています。 オシロスコープで追いかけてゆくと、高周波増幅まではOKです。 変調励振増幅のトランジスターがNGであることがわかりました。 2SC773 廃番品です。 変調励振増幅 Q15。 2SC1815に交換しました。 2SC773とはピン足のパターンが逆ですので、反対向きに取り付けます。 27Mhzくらいなら問題なく動作してくれます。 画像は交換前のQ15の状態です。 各部を調整してゆきます。 送信調整。 ロッドアンテナを伸ばして、 電界強度計の指示が最大になるように調整します。 周波数調整。 4CH 27,080MHz 8CH 27,144Mhz スプリアス良好。 出力。 MAX 1Wのパワー計で 半分くらいです。 最大の方向→ 受信感度調整。 受信に関するコイルを回して、 感度が最大になるように調整します。 受信感度。 ー112,0dBm Sメーター照明追加しました。 白色LED 送信パワーも回復し、基本性能は引き出しました。 お楽しみください。 |
岡村孝子 白血病から復帰おめでとう & デビュー35周年CD発売!!
in
Tune-in
(2021/8/17 0:36:25)
|
急性骨髄性白血病で闘病していた岡村孝子さん、復帰後の初ステージの模様。あみんの時代のLPから、岡村孝子のCDを買っていた時代もありました。なので、応援しています!!
岡村孝子 夢をあきらめないで (2021 music day) また、偶然見つけましたが、9月8日にデビュー35周年のCD(通常版・初回生産限定盤、CD+Bluーrayもあり)が出るようです。アマゾンで予約受付中ですね。長年買っていませんが、応援のために買うかなぁ・・・ 【Amazon.co.jp限定】T's BEST season 1 (初回生産限定盤) (メガジャケ付)
4560427463759岡村孝子ソニー・ミュージックダイレクト
【Amazon.co.jp限定】Solo-debut 35th Anniversary『T's BEST season 2』(CD2枚組+Blu-ray)(初回生産限...
4542519015077岡村孝子ヤマハミュージックコミュニケーションズ |
Turbo HAMLOGをMSK144対応させる
in
jh4vaj
(2021/8/16 23:14:31)
|
MSK144でのQSO、Turbo HAMLOGだと「MSK1」と記録されてしまう。 手動で変更しようとしたけど、ダメ。
修正画面で「MSK144」と入力はできるのだけど、Saveすると「MSK1」になってしまう。 この...
|
お盆
in
埼玉の空より
(2021/12/23 16:58:51)
|
お盆、と言うと普通は月遅れの8月13日から15日、あるいは16日までを指すのが一般的です。元々は、旧暦の7月の15日を挟んで13日から16日に行われる行事でしたが、新暦になってからは地方地方でバラバラになってしまったのです。
東京では新暦の7月15日を挟んだ日で行われていたようですが、全国的な平均の月遅れのお盆のほうが今は主流になっていると思います。
あと地方によっては旧暦の7月15日を変わ...
|
8/16
in
さいたまUG100 簡易無線運用記
(2021/8/16 22:31:15)
|
本日は朝から所用がありましたが、ランチタイムはフリー、小雨が降っておりましたが公園へ~ (小金井市) とうきょうMS87/板橋区荒川河川敷(佃での再会を誓って~) さいたまEP227/さいたま市(少しご無沙汰でした~) とうきょうMS25/立川市昭和記念公園橋の上(超強力!ハムフェアでお会いしましょう!<-実行されれば...(-_-;) さいたまSR380/桧原村浅間駐車場(ファースト) とちぎ4862/太田市金山(ご無沙汰してました~) 30分弱で撤退~ その後も所要でフリーになったのは19時! 掲示板Es情報出ていたので再度公園へ~ (武蔵野市) いわてB73/6熊本?(毎度です~B73さんのコールも言わず判っていただき感謝!) (小金井市) やまぐちST702(毎度です~) くまもとIA52/荒尾市?(CM中、しかも撤退間際にお呼びたてして申し訳ないです~)
みやざきCB001局CBあり51受け取りましたがこちらの53のRPTは取れなかった模様~残念! 各局様、本日もFB QSOありがとうございましたm(__)m
昨日は終戦記念日でTVで戦争のドキュメンタリーなどを放映していた。 特攻隊の話も...実際に使用されたのは隼やゼロ戦、彗星他 写真は紫電改の模型。ゼロ戦と似てるな~ 二度と戦争は起こしてはならない。
|
2021.8.16 千葉県茂原市 イブニングナイト運用
in
週末CBer チバMR21のブログ ~風の勲章~
(2021/8/16 21:57:45)
|
今日で休みも終わり。明日からまた仕事です。今日は一日雨だったので家で色々と整理をしていました。夕方、自宅で掲示板および005をチェックしてみると、あまり期待できないかなと思いつつも茂原の運用ポイントへ行ってみることにしました。。ICB-680で早速チェック。あれれ、久しぶりにコンディションアップの状態!!SR-01を用意した方がよさげな感じ!!慌ててSR-01を用意して運用開始しました。
運用開始とともに雨が降り始めました。 レインカバーの使用機会が多くなりました。ゴンベイさんに感謝!! 気がついたら真っ暗になってました!
運用地 千葉県茂原市 使用TX SR-01 (CB) 17:44 かがわMC36 8ch 53/56 香川県丸亀市 17:44 やまぐちLX16 4ch 53/53 山口県岩国市 17:45 みやざきCB001 4ch 54/55 宮崎県国富町 17:46 いわくにAA262 4ch 53/53 山口県岩国市 17:50 わかやまSK747 5ch 52/53 17:51 えひめBM25 4ch 51/52 愛媛県新居浜市 17:53 オカヤマHA36 8ch 52/55 岡山県高梁市 17:56 おかやまAB33 8ch 52/51 岡山市南区児島湾締め切り堤防 18:05 イワテB73/6 4ch 54/54 熊本県 18:09 おかやまMI043 3ch 53/56 岡山市東区 九蟠港 18:12 おかやまCSI56 3ch 52/55 岡山市東区九蟠港 18:15 やまぐちTS118 3ch 51/M5 山口県光市 18:19 ヤマグチSH33 8ch 54/54 山口県下関市 18:21 ふくおかQK327 8ch 54/54 福岡県糸島市 18:28 ヤマグチST702 8ch 54/54 山口県光市 18:31 ひょうごTT314 8ch 54/55 兵庫県たつの市揖西町 18:37 かわさきRJ21/4 4ch 54/54 岡山県井原市 18:52 くまもとIA52 8ch 56/57 熊本県 18:54 かまがりAA793 5ch 53/53 広島県呉市
各局ありがとうございました。残りシーズンもあとわずかですが、よろしくお願いいたします。 それでは73!失礼します!! |
TS-50S 修理
in
JR4GPAの「つぶやき」
(2021/8/16 21:37:46)
|
TS-50S の修理です。
フロントパネルのスイッチが機能しない、受信出来ないと言うのを購入しました。 目的はまだ修理出来るかどうかの調査です。 え、どういう意味?と思われるでしょう。 この機種は表面実装のコンデンサが液漏れするのですが、1、2年前には まだ修理出来るレベルの液漏れだったのですが、そろそろヤバいレベルまで 達しているのでは?と思ったので、確認の意味で購入して見ました。 液漏れすると何が問題か? それは漏れた電解液でプリント基板のパターンが切れたり スルーホールが導通しなくなったりします。 そうなると当然正しく動作しなくなります。 保管環境、使用環境にもよりますが、もう限界レベルまで 達していました。これ以降は何も対処してないTS-50を購入するのは 考えた方が良さそうです。 フロントパネルの基板は、スルーホールの導通が無く、パターン切れも発生していて その部分をジャンパー線で処置をすると、こんな事に。裏側も ジャンパーしています。(緑色の線) 本体の基板も、電解液が飛び散っています。 基板洗浄をして電解コンデンサを全て交換。(交換した物は赤線を入れています) どうにか動作するようになりました。 何も対処していないものをもう2,3年して購入すると、さらにジャンパーの数が 増えるか、動作させることが出来ないかもしれません。 あ、電解コンデンサの交換ね。と、気軽に購入して自分でやれば 安上がりとばかりに始めると、パターンがはがれて完全ジャンクと なりますので、お気を付けください。 |
2021/08/16ログ
in
ヤマグチST702
(2021/8/16 20:37:12)
8/15(日) 第61回山岳ロールコール@皇鈴山
in
とうきょうSS44はまたまた遊んでる
(2021/8/16 18:01:50)
|
荒天で変更に次ぐ変更
数日前から悪天候予報。元々は大菩薩界隈の「妙見の頭」を予定しておりましたが、あわよくば南アルプスの北岳へ行きたい。
秩父高原牧場を通過して皇鈴山到着。 林道は問題ありませんでしたがやはり強い雨。もうこれは1日どうしようもありませんね。アマのHF運用の為のワイヤーアンテナも立てられずしばらく車内待機し後に建立。
さて雨脚が弱まれば車外へ出て運用したいのですがダメです。全然です。弱まらず余計に強くなる始末。これは特小単信も車内からやる他なし。
10:00、山岳ロールコール特小開始。
この荒天下でもまさか特小で交信出来るとは思わず車内で歓喜!
こちらは屋根上にモビホを設置しているので悪くなし。車内から快適運用させて頂きます。いつもながら沢山のお声がけありがとうございます!
ここからは POTA運用タイム 。 せっかく設置したアンテナなので、各band運用いたしましょう!一時は風で4m以上の竿が吹っ飛ばされましたが(笑)
15:00も近くなりいい加減帰宅のお時間となりました。 アンテナ類撤収していざ帰路へつきます。 帰りは日曜日なのでそれなりの交通量の道を南下して無事帰着と相成りました。
来月の定期開催はちょうど「秋の一斉OAD」と重なります。 もちろん第62回山岳ロールコールも実施予定です。 運用地は、、、三原山? 検討中・・・ |
小型デュアル八木のモクソン化
in
JO7TCX アマチュア無線局
(2021/8/16 17:37:26)
|
製作したデュアル八木の145MHzエレメント間隔が28cmで、定型的なモクソンアンテナの寸法に近いということに後で気づきました。これならさほど手間なく2エレ部分をモクソン化でき、大きさも2/3ほどに抑えることができるのでは? ただ、放射器のサイズも変わってしまうことになり、オープンスリーブで作動している430MHzのマッチングはどうなるのか? そんなことを考えながら試してみることにしました。
145MHzエレメント部材はロッドアンテナなので、縮めるのみです。横エレメントはモクソンの定型サイズに切った銅パイプとミノムシクリップをハンダ付け。隙間部分には今回もaitendoの4cm樹脂ナットを使いました。隙間1.7cmを確保し固定します。あとはロッドエレメントの上下に挟むだけです。ほぼ定型的な寸法なので145MHzのマッチングは問題なく、微調整しデフォルト以上にベストな状態になりました。一方430MHzは予想通りまったくマッチングが取れなくなってしまいました。下記のような試行錯誤でなんとか事なきを得ましたが、オープンスリーブの難しさも実感しました。
横エレメント 前作(左)と今回のデュアルモクソン
<430MHzの調整> 430用導波器2本の長さを変えればなんとかなるのでは?と安易に考えていたのですが、ほとんど変化ありません。前作と同じように放射エレメントの後ろに反射器を付けてはどうかと思い、32cm程の銅線をセロテープで貼り付け、位置を変え、銅線の長さも変えて測定を繰り返しましたが、はやり同調する気配がありません。何を試してもバンド内SWR3以上。少し甘く考えすぎていたかもしれません。万事休すと思いましたが、ダメもとで導波器を追加してみることしに、放射エレメントと第一導波器の間に銅線を入れてみたところ、ストンとSWRが下がってくれました。放射エレメントとの間隔は1.3cmしかありません。他の導波器2本はこれまでどうりで変更なし。こんなに放射エレメントの近くに導波器を入れて、145MHzの方は大丈夫なのかと再度測定したところ、何の影響も見られません。オープンスリーブの振る舞いというのは一筋縄ではないようです。
<使用感> 本日、大年寺山にてJP7IEL局にお相手いただき、デュアル八木の状態とモクソン化した状態で使ってみました。結論を先に書くと145MHz、430MHzとも性能的な違いは感じられませんでした。RH770およびナテックの3エレ(430MHz)と比較したところ430はRH770で41、デュアル八木およびモクソン化状態で52となり、明らかに信号が上がり変調も力強さが増しました。ナテック3エレとは同等の感触です。145ではRH770よりも少し変調が強くなった感じはあるものの信号自体は変わらずといったところでした。JP7IEL局からのレポートも同様です。手間なく設営できるのはデュアル八木、コンパクトさではモクソン。
デュアル八木 モクソン化
今回もっとも興味があったのはオープンスリーブの430でうまく電波が飛んでくれるのかという点ですが、直接給電したアンテナと同様に送信、受信とも問題なく、何か違和感のようなものもありませんでした。145はいずれも2エレなりの性能、むしろ430の方が期待以上という感じでした。オープンスリーブ、なかなかです。どこか捉えどころのない手ごわさはあるものの、短いブームで多エレメント化するなどいろいろ考えられそうな気がしています。
|
<今年11月に新しい「無線従事者国家試験申請システム」を導入>日本無線協会、2022年1月実施の国家試験から「インターネット申請」のみに変更
in
ニュース – hamlife.jp
(2021/8/16 17:30:01)
|
無線従事者国家試験を実施している公益財団法人 日本無線協会は、2021年11月1日から新しい「無線従事者国家試験申請システム」を導入することを8月6日に発表した。これにより2022年1月実施の国家試験から、受験申請はパソコンやスマートフォンからのインターネットのみ(書類による申請は原則廃止)となり、申請時に「顔写真」の画像データをアップロードすることになる。さらに試験手数料はクレジットカードやコンビニ、ペイジーで支払い、受験票や試験結果通知書は電子化するといった大幅な変更が図られることになった。
公益財団法人 日本無線協会は今年4月、今後は「国家試験のデジタル化」を推進し、受験申し込みから手数料の支払い、試験結果通知の受信までをスマートフォンで完結できるシステムを導入するほか、一部の資格ではコンピュータの画面上で国家試験が受験できる「CBT方式」を導入し、受験機会を大幅に拡大するといった考えを表明していた( 2021年4月21日付けの記事参照 )。
その一環として、今年8月には初となる第四級アマチュア無線技士(4アマ)のCBT試験を実施した。さらに今年11月に新しい「無線従事者国家試験申請システム」を導入し、2022(令和4)年1月実施(申請は2021年11月1日から)の無線従事者国家試験から、パソコンやスマートフォンを利用したインターネット申請のみとするなどの大幅な変更をこのほど発表した。
同協会の発表は次のとおり。
11月1日から、無線従事者国家試験の申請手続きが変わります。
日本無線協会では、無線従事者国家試験を受験される皆様の利便性向上を目的として、本年11月1日より、新しい「無線従事者国家試験申請システム」を導入します。申請方法についての詳細は、今後順次お知らせしますが、これまでの申請システムと大きく変更される点は次のとおりです。
★ポイント1:申請方法はインターネット申請のみとなります
★ポイント2:試験手数料支払い方法について
★ポイント3:「顔写真」の電子化
★ポイント4:受験票、試験結果通知書の電子化
■開始時期:
・開始時期:令和3年11月1日(月)0時より
■問い合わせ先: 公益財団法人 日本無線協会試験部 電話 03-3533-6022
2022年以降、アマチュア資格、プロ資格を問わず、無線従事者国家試験を受験する場合は、すべて新しい「無線従事者国家試験申請システム」を利用したインターネット申請となるので注意が必要だ。詳細は下記関連リンク参照のこと。
こちらの記事も参考に↓
<スマホで受験申し込み完結、コンピュータ利用試験(CBT)の実施>日本無線協会、「国家試験のデジタル化」推進を表明 (2021年4月21日掲載)
<東京・銀座のテストセンターで8月2日~23日に受験可能>日本無線協会、初の「CBT方式」による第四級アマチュア無線技士国家試験を実施 (2021年6月16日掲載)
●関連リンク:
|
TM-732 LED
in
JHGのブログ
(2021/8/20 11:04:23)
|
TM-732 LED化のためお預かりしました。
液晶パネル取り外し。 バックライトをLED化しました。 点灯確認。 ボタンストッパーのスポンジがぼろぼろです。
ゴムシートに交換しました。 電解コンデンサーの点検です。 膨らんだり、液漏れしているコンデンサーはありませんでした。 ビニールテープがべたべたです。 剥がしてみると、ギボシ端子になっていました。 ここは切り離すことは無いと思いますので、熱収縮チューブで絶縁しました。 以下、調整です。 周波数調整。 出力 HI 50W FMデビエーション調整。 規定の4,4Khz スプリアス良好。 145Mhz 同 433Mhz
Sメーター調整。 フルスケール 受信感度。 145Mhz ー125,1dBm (SINAD) 433Mhz ー122,5dBm (SINAD) 受信感度スペック添付しました。 受信感度も良く、周波数縦表示の無線機は使い安いと思います。 基本性能は出ています。 ーーーー 追加記事 ーーーーーーーーーーーーー オーナー様に聞いたところ、TM-732は車載用として使用したとのことでした。 車内の温度は100度℃以上になることがあり、電解コンデンサーは熱に弱くあっという間に寿命をむかえてしまいます。 劣化の状態は外側だけを見ただけではわかりません。 よって、電解コンデンサーをオール交換することにしました。 バックライトのLED化について、前記のときに記事にならなかった画像を追加しました。 LEDの電流制限抵抗。 R8・R9 10Ωから270Ωに交換。 R8 チップ抵抗270Ω取り付け。 R9 チップ抵抗270Ω取り付け。 パネル基板のC8、アルミ電解コンデンサーを交換します。 C8 取り外し。 交換用のコンデンサーはオーナー様が用意してくれたものを取り付けました。 アンテナを取り外します。 基板を取り外したところ、貫通ピンにハンダを流し込み過ぎた跡がありました。 ショートするところギリギリで助かった状態です。 こういうこともあるので、分解して良かったと思います。 ハンダを除去しました。 アルミダイカストのフレームは丈夫で放熱も良いです。 冷却FANの点検。 異常なしです。 ファイナルIC点検。 電解コンデンサーは見た目では膨らみや液漏れなどはありませんが、車載用に使ったため劣化が進んでいるものと思います。 電解コンデンサーの外し方。 TM-732のコンデンサーはピン足を曲げて取り付けられています。 振動などに対しての信頼性は増しますが、そのぶん取り外しは困難となります。 部品を取り外すには電動ポンプ式のハンダ吸い取りガンを使います。 TM−732の場合はハンダが十分に吸い取れずにホールに残ってしまいます。 融点が高めの鉛フリーハンダと相まって、コンデンサーを抜くにはだいぶ手こずります。 電動ポンプ式のハンダ吸い取りガンが役に立たなくても、部品を取るために私がやっている方法は次のとおりです。 取り外した部品は破壊されて使い物にならなくなるのが前提です。 ラジオペンチではさんで、 金属疲労で足を折ってしまいます。 ラジオペンチで何回もひねり、ねじ切ってしまうのが早いです。 基板に残った足もねじ切って、このような状態にします。 鉛フリーハンダは融点が高いためになかなか溶けないため、鉛入りのハンダにて追いハンダをします。 ハンダの成分が変化して、いくらか低温でも溶けやすくなります。 ハンダ吸収線で吸い取ります。 ハンダゴテで溶かしながら残骸をピンセットでつまめば楽に抜けます。 ハンダ吸収線でホールを整えたのち、アルコール洗浄して終了です。 電解コンデンサーをオール交換しました。 105度℃品 433MHz 基板交換前。 交換後。 105度℃品 コンデンサーの残骸です。 ドライアップ状態です、オール交換してよかったと思います。 組み立て。 電解コンデンサーに火が入りました。 電源を入れっ放しにしてエージング中 メモリーバックアップ電池の点検。 電圧は3,2Vありました。 まだOKですが交換しました。 バックアップ電池を取り外しました。 ソケット式に交換しました。 各部の調整。 周波数調整。 出力 HI 50W スプリアス良好。 145Mhz 同 良好。 433Mhz 両BAND共、前の状態よりも良くなったと思います。 FMデビエーション調整。 規定の4,4Khz Sメーター感度調整。 18dBuV を入力し Sメーターフルスケールに調整。 受信感度。 145Mhz ー125,1dBm (SINAD) 433Mhz ー123,0 (SINAD) 少し良くなりましたね。 受信感度スペックシール張替えました。 リニューアルしたTM-732 受信音も大きくハッキリと聞こえるようになりました。 車載での運用後は、涼しいところに仕舞って欲しいです(笑) |
<総務省の最新データベース>無線局等情報検索(8月16日時点)、アマチュア局は1週間で258局(約37局/日)減少し「383,598局」
in
ニュース – hamlife.jp
(2021/8/16 12:05:58)
|
日本国内の各アマチュア局について、許可されている電波の型式、周波数、空中線電力といった免許情報について、コールサインなどから検索できる総務省のデータベース「無線局等情報検索」によると、2021年8月16日時点で、アマチュア局は「383,598局」の免許情報が登録されている。前回紹介した8月9日時点の登録数から1週間で258局ほど減少した。
総務省が提供する「無線局等情報検索」では、アマチュア局以外に、パーソナル無線、簡易無線、放送局など、さまざまな無線局の免許データが検索できる。2019年1月7日から同サービスのWebデザインを含めて仕様変更が行われ、ほぼリアルタイムで無線局データが確認できるようになった。
その後、2020年3月16日夜の更新を最後に4月15日まで、1か月間にわたるメンテナンス作業が行われた。電波法施行規則の一部改正に合わせて“免許状記載事項等が不公表となっている公共業務用無線局等(警察、消防ほか)”の一部データを反映するための改修だったようだ( 2020年4月15日記事 )。
今回、2021年8月16日時点で、同じコールサインでも「移動しない局」「移動する局」など、それぞれ無線局免許が分かれている場合を含め、アマチュア局として「383,598局」の免許状情報が登録されていた。前回、8月9日時点のアマチュア局の登録数は「383,856局」だったので、1週間で登録数が258局ほど減少した。
また、1982(昭和57)年12月にスタートした「パーソナル無線」は、有効期限が残っている一部の局を除き2015年(平成27年)11月30日をもって使用期限を迎えたが、2021年8月16日時点のデータベースによると、パーソナル無線局として「29局」の免許情報が登録されていた。前回、8月9日時点の登録数は「31局」だったため、この間に1週間で2局が免許を失効したと思われる。
↓この記事もチェック!
<官報号外で公布、4月15日から施行>電波法施行規則を一部改正、公共業務用無線局等(警察や消防などの一部)の“公表制度の見直し”を反映
<hamlife.jpスタッフの雑記>「令和」の無線局免許状を総合通信局で受け取ってきた
<免許状の有効期限まで継続運用可能>900MHz帯の「パーソナル無線」は、平成27年11月30日以降も使用できる!!
●関連リンク:
|
<無線LAN用ビームアンテナの内部構造>「月刊FBニュース」、8本の連載とニュース2本をきょう公開
in
ニュース – hamlife.jp
(2021/8/16 10:30:37)
|
アマチュア無線の電子マガジン「月刊FBニュース」は、毎月1回行う連載記事の掲載タイミングを見直し、2017年10月からは“毎月1日更新”と“毎月15日更新”のバランスを考慮するようになった。きょう2021年8月16日には新たにニュース2本が掲載されたほか、「Masacoの自由帳」「FBのトレビア」「Short Break」など合計8本の連載記事が公開された。
7月16日、新たに公開されたニュースは「5.6GHz帯の長距離通信実験を取材」「新スプリアス規格への移行期限を延長する総務省令が施行」の2本。その他の連載記事の更新状況は次のとおり。
★Summits On The Air(SOTA)の楽しみ 第46回
★Topics from Around the World
★Short Break
★ Masacoの自由帳 第3回
★JACOTA(Japan Castles On The Air)
★FBのトレビア 第27回
★大阪そぞろ歩き
★ 頭の体操 詰将棋
それぞれの記事は下記関連リンクから読むことができる。次回の記事更新は9月1日を予定している。
● 関連リンク:
|
<特集は「WARCバンドが熱い!」>「ハムのラジオ」第450回放送をポッドキャストで公開
in
ニュース – hamlife.jp
(2021/8/16 9:00:35)
|
「毎週、アマチュア無線を肴に、おかしく楽しく、そして深く、時には涙を、 時には役立つ話題をお送りしたいと思います。多彩なゲストをお迎えし、楽しく語って行きたいと思います。乞うご期待!」というハムのラジオ。2013年1月6日からインターネットでコンテンツの公開を行い、同年10月から2018年12月末までは茨城県水戸市の「FMぱるるん」で放送。2019年1月からは再びインターネット配信に戻っていたが、同年6月から毎週日曜日21時に千葉県成田市の「ラジオ成田」で地上波放送が再開した。さらに2020年4月からは毎週月曜日の13時から再放送も行われるようになった。
2021年8月15日の第450回放送は、特集が「WARCバンドが熱い!」。1979年のWARC(世界無線通信主管庁会議)でアマチュア業務に新規配分された10/18/24MHz帯のことを通称「WARCバンド」と言う。日本では10MHz帯が1982年10月、18/24MHz帯が1989年7月に開放された。今回はそのWARCバンドの魅力と特徴を取り上げた。
公開されたポッドキャスト音声は45分。聴取は下記関連リンクから。Web上のほかiTunesかSticherのリンクからも聴くことができる。
●関連リンク: ハムのラジオ第450回の配信です
|
5I3Bタンザニアとクラブハウス
in
7K1BIB/AC1AMの業務日誌
(2021/8/16 0:36:54)
|
2021年8月15日23時13分、東アフリカ・タンザニアの5I3B局と、14.090MHz/FT8(DXペディションモード)にてQSOに成功しました。
うれしさのあまり 急いでツイートしてしまったのには、理由があります。 ひとつめの理由 。タンザニアとの初交信だったからです。タンザニアはもちろん、東アフリカとのQSOは初めてでした。距離にして11,322kmです。 ふたつめの理由 。ちょうどこのとき、最近はやりの音声SNSアプリ「 Clubhouse(クラブハウス) 」上のアマチュア無線に関する部屋「CQアマチュア無線クラブ」に参加していました。 クラブハウスは、参加者が「Room」と呼ばれる場所に集い、音声のみで交流するSNSです。2021年初頭、クラブハウスが急に日本でも流行しだしたころ、長年の友人であるJG1BVX氏がクラブハウス上に「アマチュア無線部屋」を作り、初期メンバー(モデレーター)に誘ってくれたのでした。 それから半年経った今、世の中的には、クラブハウス自体を巡る一時の熱狂は落ち着いた感じもしますが、「 クラブハウス・CQアマチュア無線クラブ 」は引き続き盛況です。RoomのFollowerは350人を超え、土曜日21時から24時頃までの定例ルームには、毎週100人くらいの方が参加してくださっています。 最近の定例ルームの番組フォーマットは、前半はモデレーター同士のとっても濃いアマチュア無線話(まあラグチューですね)。後半になると、オーディエンスの方にも会話に加わって頂くとともに、皆が無線機に火を入れ出し、参加者同士で電波が届くかどうかどうか試したり、皆で一斉にDX局を呼んでQSOに成功した人をたたえ合ったりといった雰囲気になります。 さて、8月14日もアマチュア無線部屋に参加していました。後半になり宴もたけなわになったころ、あるモデレーターから「14.090のFT8にタンザニアが出ている」という情報がもたらされました。我が家の設備はロングワイヤー+ATUなのでQSOは到底無理だろうと思いつつも、IC-7300Mのダイヤルを合わせてみると、たくさんのJA局がタンザニアを呼んでいるが見えますが、ご本尊のタンザニア局は見えません・・・。クラブハウスの参加者は、次々とQSOに成功していきます。う~む悔しい・・と思っていると、、 20210814_140330 -17 0.0 320 ~ JJ8●●● 5I3B RR73 1 なんと、日本時間23時(UTCで14時)3分30秒、タンザニアの5I3B局からの電波を受信することができました。-17dBですから決して強くはありませんが、ダメもとでこちらからも呼び始めます。 20210814_140426.099(0) Transmitting 14.09 MHz FT8: 5I3B 7K1BIB PM95 4回呼ぶもコールバックありません。やっぱりダメかといったん中止。すると、 20210814_140700 -18 0.0 321 ~ 7K1BIB 5I3B -14 23時7分、なんとコールバックがあったではありませんか!私の電波がタンザニアまで飛んでいき、-14dBの信号強度で受信されているようです。こちらから、「タンザニアからの信号は、私のところでは-18dBで受信できてるよ」というレポートを返します。 20210814_140720.373(0) Transmitting 14.09 MHz FT8: 5I3B 7K1BIB R-18 うー、確認の返事がない・・・と諦めかけたそのとき、クラブハウス参加者の方から、「BIB局にコールバック来てる!」との声が。私が受信できていないだけということがわかります。もうこれは呼び続けるしかありません。 20210814_140945.160(0) Transmitting 14.09 MHz FT8: 5I3B 7K1BIB PM95 おお、再び「-14」のレポートを受信しました!「-22dB」の受信レポートを返します。 20210814_141245.166(0) Transmitting 14.09 MHz FT8: 5I3B 7K1BIB R-22 23時13分ちょうど、「RR73」(了解、さようなら)の返事をタンザニアから受け取り、こちらからも「73」(さようなら)を送って、タンザニアとの初QSOが終了したのでした。 以上は、JTDXが自動生成したログファイル「202108_ALL.TXT」からの復元です。見なおしてみると、23時09分45秒からの再度の呼び出しは、グリッドロケーター(PM95)ではなくレポート(R-18)を送り続けた方が効率的だったなと反省。 それはともかく、 クラブハウスの中で「BIB局にコールバック来てる!」の声 がなければ、タンザニアとの初QSOは諦めていたに違いありません。応援?にひたすら感謝しております。 アマチュア無線は、インターネットの隆盛とともに下火になったという人もいますが、私はそうは思いません。熱心なアマチュア無線家は、たとえばこんな風にインターネットをうまく使って、無線趣味を楽しんでいます。 (2021-08-16 記) |
8/15
in
さいたまUG100 簡易無線運用記
(2021/8/15 22:36:04)
|
本日は大雨~ それでも
そらちYS570/南幌町(強力、毎度です~) さっぽろTA230(強力、毎度です~) しりべしCB49/余市町(やはり強力です~) とかちST617/釧路港(あれ、池田町でなくGA422さんの庭へ?)
本日も各局様、FB QSOありがとうございました!
週末のイベントは6mAM RCは山岳KEY局が雨で中止になりお隣り町の局がKEY局に なったので15:00からのアーリーチェックインに一番乗り!♪ KTWRは昨日紹介したVX-2で受信&TWEET RS57やはり感度は悪いかな~仕方がないですね。 2mCW RCはいつまた壊れるかわからない 2mリグが復活してきて無事チェックイン、パーフェクトな週末でした。
ここ数年、アマでマイブームの1200MHzの唯一手持ちのリグ。 IC-12N 1W MAX すでにこのリグお約束のスケルチ機能はNG=スキャン不可! しかしだましだまし使っている。電池の持ちは悪くない。飛びも問題ない。 ハムフェアに持って行ったり、堂平や桜山展望台に持って行っては 少しづつ交信、100局ほど交信できました~ 局数増やすには??今年のハムフェアにも持って行って1200MHzゲリラでもやろうかな~(笑) はたまた6m&DOWNやフィールドデーで移動運用しても面白いかも~今年はもう終わってますが...(-_-;)
|
2021/08/15ログ
in
ヤマグチST702
(2021/8/16 12:48:28)
2021/8/15 自宅固定運用
in
「おおさかCB1456・JQ3BAK」のブログ
(2021/8/15 20:58:13)
|
夕方になって,27.005MHzがゴニョゴニョ言い始めたので,NTS115をセット。 7エリアの5局とEsQSOとなるが,それ以降はほぼ入らず・・・。 「みやぎCB46局」からTwitterで41くらいで聞こえるというレポートが入ったので,呼び返してみるもつながらず。
2021年8月15日 大阪府吹田市固定 市民ラジオ:NTS115 デジコミ:DJ-PV1D+AZ140 デジ簡:DJ-DPM60+RPY-351M5
|
「さらば あぶない刑事」ロケ地マップ
in
27MHz CB 無線 Citizen Band Radio
(2021/8/15 20:54:43)
|
あぶ刑事マップ リクエストいただいたのはこれでしょうか? さらばあぶない刑事 ロケ地マップ PDF になります。
|
ずんだあんの作り方
in
JL7KHN/ミヤギKI529のブログ
(2021/8/15 19:19:34)
|
今日は76回目の終戦の日。全国的に大雨の被害が出ている事が大変心配ではありますが、一方で今年も平和な一日を過ごせている事に感謝です。
さて、お盆も終わるわけですが、仙台ではお彼岸やお盆に食べる”ずんだ”と言う郷土料理があります。ずんだ抹茶フラペチーノ等々おしゃれな飲み物も販売されるようになり、知名度はかなり高くなったのでは無いでしょうか? この”ずんだづくり”は、仙台では「主の仕事」としている家庭も多い様ですが、とても簡単にできますので是非とも作っていただきたい料理の一つです。
■ざっくりとした作り方
1)枝豆を茹でる ・・・・さや付きの枝豆を茹でます。柔らかめに茹でる方もいらっしゃいますが、私は「つまみの枝豆」的な食感が好きなので、「つまみの枝豆とほぼ同じくらい」に茹でてます。
2)さやを外す ・・・・ある意味、心を無にして ひたすら中身を取り出します。 3)薄皮をむく ・・・・薄皮はむいたほうが、圧倒的に食感が良くなります。(残っていると口に残ってしまう)かなりの手間ですが、これも心を無にして行います。 なお、ここまでの作業は水っぽさを無くすために、水に漬けない方が良いです。
4)豆をすり鉢で潰す ・・・・フードプロセッサでも可能ですが、のぺっとした食感になってしまいます。ずんだらしさは”ランダムな食感”にありますので、手間をかけてでもすり鉢で潰す事をオススメします。 5)砂糖を追加 ・・・・あんこと一緒で、結構な量の砂糖が入ります。砂糖の加減を見ながら追加し混ぜていきます。頃合いになってくると、急にとろっとした感じになってきます。 味見をしてみて 「ちと甘いな」と感じた所から更に大さじ半分程度の砂糖を追加する のがポイント。 最後に塩をほんの少々入れると決まります。 <出来上がり>
おはぎや、餅、白玉団子等と一緒に食して下さい。
|
【告知】2021.08.22_BCLロールコールin 横浜市旭区開催のお知らせ
in
はまっこラヂヲ通信・・・。(ヨコハマAA815・JN1GIH)
(2021/8/15 18:24:21)
|
【来週末開催!】 8月のBCLロールコールのお知らせです。神奈川県が緊急事態宣言中のため、今月も固定からの開催となります。ハンディー機タイムも設ける予定です。皆様からのチェックインをお待ちしております。
開催日:8/22(日)10:00〜12:00 運用地:神奈川県横浜市旭区固定(65m) 周波数:430MHzFM(運用周波数は432.00〜433.98MHzのどこか。当日はツイッター「はまっこラヂヲ通信」でお知らせします。) コールサイン:JN1GIH 運用機材:FT-847S(20W)、GP このRCは会員制ではありません。ラジオ好き、BCLのかたならどなたでも参加(チェックイン)出来ます。チェックイン時には ① RSレポート「シグナルは59で入感してます」 ② お名前 ③ 運用場所 ④ 最近のBCL活動、好きなラジオ、ラジオ番組の話など をお知らせ下さい。 QSLカード交換はありません。 引き出しの中に眠っているハンディートランシーバーで運用してみませんか?もしかしたらご近所にBCLのお仲間がいらっしゃるかも。 ご参加、お待ちしております。 JN1GIH |
音源の差し替え「What a Fool Believes」
in
JK4HNN/とっとりLC575のブログ
(2021/8/15 17:08:00)
|
音源に少し手を加えて差し替えました。 左右の広がりが大きくなるようにPANを調整しました。また、シンセの音をSample Delayというプラグインを使って外側に音が飛んでいく感じにしています。 ミックス完了後にLimitterを使って音圧を上げる処理をしますが、今風で派手な音になる反面、音に品が無くなったり、バランスが崩れて、ベースやドラムが目立たなくなります。音圧を少し控えめにしました。 最初の動画もしばらく残しておきます。 ではまた にほんブログ村 |
ミラー型ドライブレコーダー
in
JF1WPC/いばらきRJ601のブログ
(2021/8/15 16:23:25)
|
お盆前にミラー型ドライブレコーダーを取付ました! 以前、コムテック 前後2カメラZDR026 370万画素に釣られ設置しましたが、WQHD レンズSONY製CMOSセンサー搭載と表記に有りますが 実際には、昼前も200万画素と変わらず |
【定点観測】FT-818ND、本日のお値段
in
jh4vaj
(2021/8/15 16:06:00)
|
「5のつく日」恒例のY!ショッピングでの価格調査。今回は盆休みの影響か、在庫切れのショップが非常に多い。
そんな中、(今のところ)在庫があって一番安いのは長野ハムセンターヤフー店。
今日は「5のつく日」と「日曜日」が重な...
|
第1,433回板橋ロールコール神奈川県横浜市戸塚区(50m)2021.8.15日曜版フルバンド13時〜
in
さいたまBF19!フリーライセンスで楽しめる無線交信!
(2021/8/15 14:34:00)
|
本日は終戦記念日になりますが、生憎、雨が朝から☔️降っています!雨☔️なので、外気温は20℃と寒い日になりました!
九州、中国地方を大雨を降らせていた低気圧が、関東地方にも、近づき、天候不良が続いています! 雨が☔️断続的に降っていて、特小レピーター向けに登る事は出来ないですが後からメーリングリストで、特小レピーターは開かないので、中止連絡が来ていました!LCRはノーメリットです!なかなかLCRで横浜市からは届きません? 続いて、市民ラジオもノイズのみで入感しません? 特小単信、特小レピーター中止なので、次はDCRに掛けます! 13時〜はアルインコDPM60は3ch秘話有りで待機していましたが、14時過ぎにチャンネルチェックがキー局からあり、いよいよ、お目当てのDCRになります! RS55でした!メリット5でバッチリチェックイン成功しました!なんとか、メリット5でQSO出来て良かったです!キー局はワッチレポートからすると、戸塚区固定付近からの運用で、リグはアイコムDPR6でアンテナは350DRで5W運用です! 雨☔️の中、丹沢ビームが有効な場所から、QRVなので、さいたま市緑区までメリット5でQSO出来ます! 当局から丹沢ビームに、ラディックス社の12エレを合わせると、5WでもQSO出来ます! 悪天候の中、固定付近からのロールコール開催ありがとうございます! 緊急事態宣言終了しないと、県外の移動運用はお預けになりますね? |
ペルセウス座流星群のMS QSOと今朝の夢
in
7L4IOU
(2021/8/15 14:40:34)
|
この数年、夏の風物詩として一番の楽しみが「ペルセウス座流星群」です。 昨日(14日)の朝も良く見えていました。 QSOの様子 今年は、JF7GDN YONEZAWA-OMのほか、JG6TPY, JH4SUY, JH8SIT各局との間に4 QSOを完成できました。 皆さんありがとうございました。 寂しかったのは、JA9BOH(SK) 前川OMの信号が見えなかったことです。 直接お会いしたことはありませんでしたが、数年前に初めてトライして以来、メールやオンエアでいろいろ教えて頂きました。 各シーズン(極大期)には、チャットなどをしながら運用していたので、ひとしおでした。 寂しいと言えば、2月に他界されたJF2IWL(SK) 長倉OMの事も思い出されます。 先日読み書きしていたSDカードも、Red Pitayaを触りだしたころ、何度か岐阜と行き来していました。 OMだったら、Radioberryをどう使うかな? 昨夜、そんなことを思い出しながら床に就いたせいか、泊りがけの無線仲間とのミーティングの夢を見ました。 勤めていたころの同僚や上司が混じっているところが如何にも夢なのですが、亡くなった方もいて、妙に懐かしく楽しい夢でした。 早くコロナが終息して、また集まれるようになると良いですね。 |
大菩薩峠運用 Ⅱ
in
ありがとうって伝えたくって
(2021/8/15 13:33:30)
|
7月24日に引き続き、8月10-11日にも大菩薩移動運用を行った 430MHzのアンテナは同軸コリニアの9段と15段を使用した。 9段は俯角(下向きの角度)5度 ここは関東平野まで約50kmあり俯角が深すぎるかと考えていた 40kmで主ローブが地上に到達する→少し角度が深い? そこで角度を少し浅くした15段俯角3度程度を制作し使うことにした 【少しだけ解説】 通常のGP系は下図のように俯角が無い、つまり水平方向が一番強い。山岳移動で垂直にアンテナを設置すると上側放射の電波は宇宙へ飛んでいく 標高が低ければ山岳移動局との交信に使われるが2000m近い山では上側放射は無駄だ そこで山岳移動のアンテナは俯角を持たせるのが正解だ、概念は下図のとおりだ 「標高と飛ばしたい場所までの距離によってAまたはBのように設計する」 GPだけでなくビームアンテナも本当は同じだ 標高が1000mを超える山岳移動用に作成したのが今回の15段同軸コリニアだ。 また9段は15段の不感地帯用つまり近距離用アンテナとして開発した 関東平野で考えると 15段は主ローブ及び上下放射が関東平野に落ちるAタイプ、9段は上側帯域が関東平野に落ちるBタイプだ というわけでAタイプとBタイプの違いを確認する移動運用だった 【初日は強風(最大20m超え)で9段同軸コリニアしか設置できなかった】 今回の設備 リグ:DJ-S47S(430MHz)4W、DJ-G7(1200MHz)1W アンテナ:430MHz 9段同軸コリニア(俯角5度)、15段同軸コリニア(俯角3度) ポール:8mグラスポール、4mケーブルキャッチャー 運用 8月10日は午前中は天候不良、午後からは強風のあいにくのコンディションだった。 それでもしなりの少ないケーブルキャッチャー4mを使用したので強風でもびくともしなかった 翌日11日は強風も収まっていたので8mのグラスポールを使用して15段同軸コリニアに交換 朝6:30から運用を開始した。最近は地上での運用でも途切れることなくコールを頂くので 出力はQRP4WではあったがメインCHに一回も行くことなく途切れずにお声がけ頂いた 先日の7月24日の運用も含めて200局余りのかたと交信を頂いた。 さて実験結果 100kmを超える局との交信比率 9段同軸コリニア 近距離用: 100km超え率 14/84=17.7% 最大165km 神栖市 八木スタック my 59 15段同軸コリニア 遠距離用: 100km超え率 16/64 = 25.0% 最大168km ひたちなか市 モービルホイップ my 51 155km 匝瑳市 GP my 59 下記の結果も踏まえ、それぞれのアンテナの特徴が出ているように思える ちょっと複雑と言われた局(距離100km) 2日にわたってコールを頂く 船橋市マンション 9段コリニア 8/10 東向け固定3エレ his-my 55-56 15段コリニア 8/11 室内ホイップ his-my 59-59 「八木よりも室内ホイップの方がよいなんて複雑な心境です」と言われました ・そもそも私のアンテナが良くなった(Sで2) ・同軸コリニア⇔八木(特にエレメントの少ない)は相性が悪い 確かに室内ホイップの方がよく聞こえるとは・・確かにね 818のホイップから(距離98km) こちらも2日にわたってコールを頂く 同じホイップアンテナでも・・・ 栃木県下都賀郡 9段コリニア 8/10 室内ホイップ his-my 51-59 his 5W 15段コリニア 8/11 室内ホイップ his-my 31-59 his 1W 実は51ではなくて50の状態から5W⇒1Wなのできつかった。しかし語尾は取りにくいが話の内容はほぼ取れた コールサインが一番取りづらかった 交信頂いた皆様、ありがとうございました また、実験に伴い御使用アンテナの案内を頂き、ありがとうございました |
無事成功! 小中学生14名が国際宇宙ステーションと交信。最後に日本語で「ありがとうございました」と星出宇宙飛行士がサプライズで登場--8月8日(日)~8月14日(土)まで先週の記事アクセスランキングTop10
in
ニュース – hamlife.jp
(2021/8/15 9:30:42)
|
先週のアクセスランキング1位は、日本時間2021年8月11日(水)の17時05分から行われた、ボーイスカウト小野第1団(兵庫県小野市)の小中学生メンバー14名が「8J3ONO」のコールサインで、国際宇宙ステーション(ISS)に滞在中のアマチュア無線の資格を持つ宇宙飛行士と交信を行うプロジェクト「ARISSスクールコンタクト」に関する話題。日本から通算103例目のARISSスクールコンタクトで、「8J3ONO」は日本初の「臨時ARISS局+臨時体験局」の二重免許となっていることでも注目された。当日、ISS側の担当はNASA所属のロバート・S・キンブロー宇宙飛行士(KE5HOD)で、子供たちの質問やその回答は英語によるやり取りだったが、最後に日本語で「ありがとうございました」と星出宇宙飛行士(KE5DNI)がサプライズで登場。労をねぎらう場面もあった。
続く2位と3位は2021年8月19日(木)に発売予定の新刊のお知らせ。2位はアマチュア無線界で唯一の月刊誌、CQ出版社の「CQ ham radio」2021年9月号で、特集は「ハムのDIY実践アイデア」、別冊付録として「FT8活用マニュアル 2021年最新版」が付く。価格は990円(税込)。3位は、同じくCQ出版社から “別冊CQ ham radioシリーズ”として年4回刊行している「別冊CQ ham radio QEX Japan」の最新号、No.40で、特別企画として「MLA(マグネチック・ループ・アンテナ)最新事情 2021年版」を掲載。さらに「プロが手掛けるAIS受信設備に見る耐雷対策」「八重洲無線 FT-818ND / FTDX10Mで楽しむモバイルFT8」「アイコム AH-705の快適動作環境の研究」などの記事が掲載されている。価格は1,980円(税込)。両誌とも盛りだくさんな内容だ。
3位は「【追記:頒布終了】<小・中・高校のアマチュア無線クラブを指導する先生に読んでほしい>原 恒夫氏(JA8ATG)著、書籍『ラジオ少年の夢』を希望者へ無料頒布」。前回の“先週の記事アクセスランキングTop10”でも3位にランクインした、前JARL副会長の原 恒夫氏(JA8ATG)がアマチュア無線活動などを記録し自費出版した「ラジオ少年の夢」を、同氏が希望者へ無料頒布を行っているという情報だ。今回、“無料頒布”への反響が大きく、「予想以上に配布希望の方からメールをいただき頒布を終了しました」と原氏から連絡が届いた。現在、頒布は終了している。また「申し込みいただいた方の中に、現役のアマチュア無線クラブを指導している先生が多数いらっしゃいました。やはりご苦労されているようですね」と原氏。今後、実用書などを計画したいと話している。
※タイトルをクリックすると該当記事にジャンプします。
1)<ARISSスクールコンタクト>国際宇宙ステーション(ISS)の宇宙飛行士、8月11日(水)17時05分から「ボーイスカウト小野第1団」の子供たち(8J3ONO)と交信
2)<特集は「ハムのDIY実践アイデア」、別冊付録「FT8活用マニュアル 2021年最新版」付き>CQ出版社が月刊誌「CQ ham radio」2021年9月号を刊行
3)<特別企画「MLA最新事情 2021年版」>CQ出版社が「別冊CQ ham radio QEX Japan No.40」を刊行
4)【追記:頒布終了】<小・中・高校のアマチュア無線クラブを指導する先生に読んでほしい>原 恒夫氏(JA8ATG)著、書籍「ラジオ少年の夢」を希望者へ無料頒布
5)<20局交信で特製グッズがもらえる >JARD、8月14日(土)から29日(日)まで一般局も参加できる「HAMtte交信パーティー2021 夏」を開催
6)MS(流星散乱)通信体験のチャンス! 8月12日(木)夜から13日(金)明け方は「ペルセウス座流星群」のピーク
7)<AM+FM+短波ファンなら知っておきたい情報満載>三才ブックス、8月17日に「ラジオマニア2021」を刊行
8)<「JA1TOKYO」の交信局数と今後について>「Radio JARL.com」第136回放送分の音声ファイルをWebサイトで公開
9)<総務省の「技術基準適合証明等を受けた機器の検索」でヒット!>八重洲無線、新機種「FT5D」「FTM-6000/S」を開発中か?
10)<さらに陸上移動局6局、承認を受けず運用>中国総合通信局、電波法違反で警察庁(中国四国管区警察局など)を改めて指導
|
遊歩クラブの早朝ウォーキング
in
元気なクマの日曜日
(2021/8/15 7:30:13)
|
雨が止んだ日曜日の朝。 遊歩クラブの早朝ウォーキングに参加しました。 今回は午前5時30分に麻郷公民館に集合。 がしかし、前日までの雨やお盆って事で、参加者は全員で4人 |
第301回 広島湾ロールコール 結果
in
ひろしまHK227/JO4FOC
(2021/8/14 23:59:59)
|
|
雨の中、秩父の三峰神社へ行きました!
in
さいたまBF19!フリーライセンスで楽しめる無線交信!
(2021/8/14 22:41:00)
|
お盆期間中ではありますが、緊急事態宣言中でもあるので、県を越えての移動は避ける為、1度は行って見たかった、秩父の三峰神社⛩まで行って来ました!
生憎の雨が降り☔️標高1,100mのこの場所は雲の中です! 同じ埼玉県内ですが、ナビでは130kmと同じ県内とは思えない遠さです! さいたま市在住でもここは、遠いんです!三峰口駅から約24km離れていて、最寄りの駅から約バスで 1時間20分位かかります?タクシーだと片道8,000円も掛かります!関越自動車道花園icからでも、60kmちょっとありますので、午前9時頃にさいたま市を出発では遅いですね? 到着時はお昼になった為、お参り前の腹ごしらえです? 人気のくるみ蕎麦です! 味噌団子も美味しかった! 雨が降りでも、参拝者は意外来ています! 何とこの時期でも、外気温は18℃です!下界でも26℃位ですが、涼しいさを越えて、寒い位です! 「ニ礼ニ拍手一礼」が神社のならわしですね? 雨にもめげずに参拝終了しました!この後は、秩父の人気のお土産を買って帰ります? 帰りに秩父山ルビーと言うブドウを買おうと思いましたが、今年は後 1週間後から販売するらしいので、ちょっとお高いけど、高速代、燃料代を出してまで、もう一度は来れないので、送料込み2kgで7,000円でしたが、送ってもらう事にしました! 何年か前に息子が秩父に行くと、良く買って来ていたので、何故か美味しいブドウでしたので?この金額なら、シャインマスカット2kgも買えますね? 後は、豚味噌漬け、しゃくしな、こんにゃく等を買い、豚味噌丼テイクアウトを買い、帰宅しました!帰りは所沢の娘の家に寄ってから帰るので、一般道で飯能経由で帰ったら、所沢に寄った方が、早くて、距離が30km位近かったです!さいたま市から秩父の三峰神社は他県の移動以上に遠い場所でした!県内でも、いい場所がありました! でも、駐車場には、何故か、他県ナンバーが多かったです! 別に感染対策をしていれば、全く気になりません! |
8/14
in
さいたまUG100 簡易無線運用記
(2021/8/14 22:05:44)
|
週末のルーティンはA1CLUBのOAMから~ 本日は5エリアのKEY局、8時過ぎにスイッチを入れると599で入感していたのですぐチェックイン! 全国的に雨が!!
いわてB73/6(連日感謝!)
本日もFB QSOありがとうございましたm(__)m
スタンダードのVX-2 小さいけど2バンドのトランシーバー兼広域受信機だ。 AMラジオからFMラジオ、航空無線や鉄道無線、 短波放送もOK。今はKTWRをたまに受信するのとほぼ使わないが移動時に持ってゆく。 ハムフェアでは8J1Aとかと交信するときに使う(笑) 昔IC-502は小さな巨人というキャッチフレーズがついていたがこのVX-2 も小さな巨人ではないか!? まだやっていないがWIRESにつなげば...??!!! 他にも知らない機能がたくさんあるらしい。宝の持ち腐れでは>自分 DISCOVER MY RIGS ! 因みにこれ2台持ってます。
|
2021.8.14 茂原市 RJ450初ES!!
in
週末CBer チバMR21のブログ ~風の勲章~
(2021/8/14 21:02:55)
|
今日の午前中は家内の実家に行ってました。昼食後、運用にでてみました。ICB-680の電源を入れると8chはカオス状態!!1局さん繋いでいただいた後、やまぐちTS118局さんが聞こえていたので、RJ450でお声がけ!!無事M5で繋がることができました。そしてやまぐちLX16局さんからもお声がけいただき、無事にレポート交換までできました。 RJ450は比較的小さいリグでアンテナも短めです。何よりマイクが独立していて、PTTスイッチがマイクについているのが魅力です。数年前にEスポ交信にちゃんレンジしましたが、すぐに諦めてしまいました。しかし、本日念願叶ってEスポ交信ができました!!
その後は、SR-01で運用しました。
たまに雨がパラパラ降ってくるので雨対策!!
運用地 千葉県茂原市 使用TX ICB-680、RJ-450、SR-01 (CB) 14:31 おかやまCSI56 8ch 53/54 岡山市東区九蟠港 ※ICB-680 14:35 やまぐちTS118 8ch M5/M5 山口県光市島田川河口 ※RJ450 14:37 やまぐちLX16 8ch M5/52 山口県岩国市 ※RJ450 14:41 やまぐちSH33 8ch 53/53 山口県下関市 ※SR-01↓ 14:43 えひめNH621 8ch 53/53 愛媛県四国中央市 14:46 みやざきCB001 8ch 52/53 宮崎県国富町 14:50 かがわMC36 5ch 54/54 香川県丸亀市 14:52 いわてB73/6 5ch 54/54 熊本県 14:53 はんしんAA727 5ch 52/52 京都府大山崎町 14:55 なごやCE79 5ch 52/53 15:00 みえAA469 5ch 53/53 15:01 おおさかCB78 5ch 52/53 15:05 わかやまTR209 4ch 53/52 15:12 みやざきGB55 8ch 55/57 15:16 おかやまMI043 8ch 53/53 岡山市東区 15:30 くまもとIA52 8ch 55/53 熊本県 16:43 おきなわKC736 4ch 54/54 沖縄県中城村津覇海岸
各局ありがとうございました。それでは73!失礼します!! |
2021/8/14 自宅固定運用
in
「おおさかCB1456・JQ3BAK」のブログ
(2021/8/14 20:22:27)
|
天気もコンディションもいまいちでした。NTS115をセッティングした後,お昼寝しまくった1日でした。
2021年8月14日 大阪府吹田市固定 市民ラジオ:NTS115
|
【DJ5FS】今更ながらウィンカーのLED化
in
JL7KHN/ミヤギKI529のブログ
(2021/8/14 19:55:06)
|
夏休みも残りあと1日、単なる雨どころか全国的に大雨となっている大型連休です。 この天気では車をバラす事も出来ないので、傘をさして出来る事をやってみました。
今更ですがウィンカーのLED化。出た当初は、従来の電球の発光状態と大きく異なる事から毛嫌いされる風潮もありましたが、流石にこれだけ世の中の車がLEDになると、そんな話を聞かなくなってきました。
▼写真の加減で2色に見えますが、アンバー1色です。
LED特有の配光が心配だったので、今回はレンズもあるリアに入れる事にしました。
▼ビス2本を外し、手前に引っ張ればOK。特に養生等は不要。
▼右がLED、左が電球
電球の断線検知の誤検知も無いので、特にダミーロード等は入れたりしていません。
明るさも元の21W電球よりも明るく良い感じになりました。
作業は左右合わせて4分程度。あっという間の作業でした。
|
アルゼンチン RAE 日本語番組はWEBから聞く
in
Tune-in
(2021/8/14 18:06:21)
|
アルゼンチンのRAEの日本語番組はWEBサイトで週間特別番組を聞くことができる。本日現在、サイト上にあるのは、7/30、8/6、8/13公開の30分番組となっている。 https://www.radionacional.com.ar/japones/
国内新型コロナウィルスニュース
アメリカ大陸ニュース DX情報番組 科学・環境トピック・ニュース また短波放送は米国マイアミのWRMI局中継で過去の再放送となっているが、RAEサイトの情報と、WRMIサイトの情報で放送スケジュールに差異がある。RAEサイトでは、 月~金 17時~18時 5950kHzWRMIサイトでは 水・金 18時~19時 9455kHz となっている。平日の夕方なのでチェックすること自体が難しいが、おそらく受信は簡単ではないと思われます。 |
小型デュアル八木(145MHz・430MHz)
in
JO7TCX アマチュア無線局
(2021/8/14 15:28:42)
|
モクソンアンテナのデュアル化でふと脳裏に浮かんだのがCQオームのOHM-2243VBという小型八木です。145MHz2エレ、430MHz3エレとして機能するベランダ用アンテナで、以前に購入を考えたこともあります。ナガラ製とのことで重さが1.2kgあり、とても山に持って行けそうになく躊躇しました。ホームページに掲載されている略図をみると430用エレメントへの給電はなく、オープンスリーブとなっているようで、モクソンデュアルと同じ原理と考えてよさそうです。実際どのように動作するのか、モクソンデュアルとの違いは? そんなことに興味が涌いて略図を参考に自分なりに自作してみることにしました。いつものことながら山で手軽に使えればよい、そんな考え方なので耐久性は考慮せず、軽量化優先で作りました。
<材料> ロッドアンテナ60cm 4本 直径4mmおよび3mm銅パイプ BNCコネクター 角材1cm×1cm×46cm 樹脂板、丸端子ほか
すべてあり合わせの材料です。寸法はOHM-2243VBを参考にほぼ同じに作りましたが、エレメント材質や太さに違いがあり、最終的に調整し下図のようになりました。
<製作> 2エレ、3エレであっても八木の場合エレメント間の歪みが出やすいので、今回もブームは角材です。給電部は同軸ケーブルの引き回しを考慮し直結でなくBNCコネクターとしました。前回同様430エレメントは上から差し込むだけの銅パイプ差し込み式を採用。軽量化できる上に手間がかからず気に入っています。給電部(放射器)、反射器、差し込み用銅パイプ(4mm)を所定の位置に取り付けたら補強のため接着材で固定。あとは乾いてしっかり固定されるのを待つのみ。工作は以上です。ブーム長46cm、重さ125g。コンパクトさではモクソンに分があるものの、山に持っていく気持ちになるくらいの軽さには仕上がったと思います。
<調整> はじめOHM-2243VBと同じ寸法にしたところ、145MHzは問題ないものの430MHzは上の方に共振点がありました。この状態でも悪くはないですが、放射器および430第一導波器の長さを少し調整しました。その結果、145はバンド内SWR1.2フラット、430はメイン付近で1.2~1.3、430.000~436.000まで1.5以下。両バンドとも帯域が広く、モクソンよりも性格が素直というか使いやすそうなアンテナといったところです。なお、430の第一導波器のみでもマッチングするのはモクソンデュアルと同じです。また430エレメント2本は取り付けても外しても145MHzのマッチングに影響はないようです。
モクソンデュアルは導波器1本と反射器、このアンテナは導波器2本、ならば反射器を追加して4エレ? にしてみるとか・・・。まあ、暇を見て追々試してみます。直接給電せず、エレメントの寸法と配置のみで別の周波数帯の電波を乗せてしまう。オープンスリーブによる八木のデュアル化、なかなか興味深く、面白いです。
|
ペルセウスMS 2m
in
ZCR/bLOG
(2021/8/14 10:44:14)
|
そろそろ ペルセウス座流星群 だなぁ・・ で、極大は・・明朝4時? げっ!? もう流れてるじゃん。 て ことで、今年もペルセウス座流星群による流星散乱通信 *1 に 144MHzでチャレンジ。 *2QRVは 8月12日21時~14日09時。出来高は・・ボウズ *3 。(^^;) 何度か呼んだり呼ばれたりしてRPT送出までは達したのだが RRR(RR73)の送受はできなかった。 ユルいビームアンテナに大電力というのがいいことは判っているのだが、わが国では不可能。ロシア局は ん百W出しているらしいが・・ 受信できたのは 次の各局。 R0CQ UA0LW RN0JJ JG2TSL JP3EXR JR3REX JE4NHC JR5JEU JG6TPY JK7UHC JE8DBM JH8NTR JI8VAY JR8AUZ/P JH9DRL JA0MRW このほかに 台湾局のQRVもあったようだが受信できず。 MSK144の設定は 次のとおり。 *4 F Tol 200 Rx 1500 T/R 15s Sh On なお、T/Rだが 144MHzでは 15秒で統一がとれている。50MHzでは 一部で さらに短い秒数でのQSOも行われているが、標準は やはり 15秒だろう。 次の流星群は10月初旬のオリオン座か。しかし144MHzではイマイチ。144で使えるのは やはり12月の ふたご座だろう。
*1 周波数が高くなると 散乱というよりは ほぼ 反射 ではないかという気もするが・・ *2 50MHzは 時季的に弱いEsと 区別しにくいので ペルセウスでは 144MHzメインとしている。 *3 今年もかよ! *4 F Tol 200では 少しPCへの負担が増えるが 100では 心許ない。Sh は 144でのみ On。50MHz以下では Off。 Tada/JA7KPI : 2021年08月13日(金) |
【8月13日に更新】アマチュア無線業務日誌ソフト「Turbo HAMLOG Ver5.33」の追加・修正ファイル(テスト版)を公開
in
ニュース – hamlife.jp
(2021/8/14 9:42:18)
|
アマチュア無線業務日誌の定番ソフト(フリーウェア)として、多くの無線家に愛用されている「Turbo
HAMLOG(通称「ハムログ」)」。そのWindows版が2021年7月31日に「Ver5.33」としてバージョンアップ(「「JT-Get’s」の細かな修正など)したが( 2020年7月31日記事
)、今回「その後の進捗状況」として、1週間後の8月6に、さらに8月7日→8月11日→8月13日に「追加・修正ファイル(テスト版)」が公開(更新)された。
JG1MOU・浜田氏が制作している「ハムログ」はフリーソフトであることはもちろん、直感的な操作性などで愛好者も多い。そのWindows版が2021年7月31日に「Ver5.33」としてバージョンアップしたが、今回「その後の進捗状況」として、8月6日に、さらに8月7日→8月11日→8月13日に「追加・修正ファイル(テスト版)」が公開(更新)された。
今回更新された内容は以下のとおり(同Webサイトから)。
その後の進捗状況(2021/8/13の更新内容)
※解凍したファイルHamlogw.exeを右クリックし、プロパティでブロックの解除を実行しなければうまく動作しない場合があります。テスト版につき、処理方法がよく解らない方は無理に使用しないでください。
・JT-Get’sに受信中のバンドだけのB4表示とする機能を追加。
その後の進捗状況(2021/8/11の更新内容)
※解凍したファイルHamlogw.exeを右クリックし、プロパティでブロックの解除を実行しなければうまく動作しない場合があります。テスト版につき、処理方法がよく解らない方は無理に使用しないでください。
・JT-Get’sに受信中のバンドだけのB4表示とする機能を追加。
その後の進捗状況(2021/8/6、8/7の更新内容)
※解凍したファイルHamlogw.exeを右クリックし、プロパティでブロックの解除を実行しなければうまく動作しない場合があります。テスト版につき、処理方法がよく解らない方は無理に使用しないでください。
・JT-Get’sに受信中のバンドだけのB4表示とする機能を追加。
●関連リンク:
|
1エリア(関東)で更新。2エリア(東海)と0エリア(信越)は未だ発表なし--2021年8月14日時点における国内アマチュア無線局のコールサイン発給状況
in
ニュース – hamlife.jp
(2021/8/14 9:30:47)
|
日本における、2021年8月14日時点の「アマチュア無線局のコールサイン発給状況」をまとめた。1エリア(関東管内)の関東総合通信局から、7月に入って2回目の更新発表があった。一方、未だ2エリア(東海管内)の東海総合通信局が「4月23日時点」を最後に3か月半近く、0エリア(信越管内)の信越総合通信局が「7月1日時点」を最後に1か月半、それぞれコールサイン発給情報の更新発表を行っていない。
各総合通信局で公表している、コールサインの発給状況は下表の通りだ。
ところでアマチュア局のプリフィックスの割当ての順番に触れておこう。まず1エリア(関東管内)を例に取ってみると、最初はJA1 → JH1 → JR1 → JE1 → JF1 → JG1 → JI1 → JJ1 → JK1 → JL1 → JM1 → JN1 → JO1 → JP1 → JQ1 → JS1と一度目の発給が行われた。
その後JE1からプリフィックスのアルファベット順での空きコールサインの再割り当てが行われ、JE1 → JF1 → JG1 → JH1 → JI1 → JJ1 → JK1 → JL1 → JM1 → JN1 → JO1 → JP1 → JQ1 → JR1 → JS1と進んだ。
さらにその後、数字の7で始まる7K1 → 7L1 → 7M1 → 7N1 → 7K2 → 7L2 → 7M2 → 7N2 → 7K3 → 7L3 → 7M3 → 7N3 → 7K4 → 7L4 → 7M4 → 7N4の発給が行われ、その後にJA1 → JE1 → JF1 → JG1 → JH1 →JI1 → JJ1と2度目の再割り当てが進行している。
また2エリア(東海管内)と3エリア(近畿管内)も、関東の1回目の再割り当てと同様に「JS2(JS3)終了後に、JE2(JE3)からプリフィックスのアルファベット順」で再割り当てが進行している。
しかし6エリア(九州管内)は、JQ6までの発給が終了後(JS6は沖縄に割り当て)、JA6から、プリフィックスのアルファベット順での再割り当てが行われている。
このあたりの経緯と詳細は、日本におけるコールサイン研究の第一人者、JJ1WTL・本林氏のWebサイトが詳しい。
↓この記事もチェック!
<総務省のデータベース「無線局等情報検索」で判明>7エリア(東北管内)、令和3(2021)年1月28日付で「JQ7AAA」を発給
<令和3(2021)年1月20日発給分から>6エリア(九州管内)、「JE6」のプリフィックスが終了し「JF6AAA(二巡目)」からの割り当て開始
●関連リンク:
|
朝からアップルパイ その結果は?
in
元気なクマの日曜日
(2021/8/14 9:02:42)
|
数日前に息子がコストコに行って来ました。 で今回も色々買って来ましたよ。 我が家で人気があるのはコストコのスコップケーキ。 今回は娘が帰省しているので、2日と持たず瞬殺でした… |
アマチュア無線の積極的運用再開から1年
in
毎日はレビュー
(2021/8/13 22:19:37)
|
昨年の夏にアマチュア無線の積極的運用を再開させました。それまでは、アマチュア無線は、ライセンスフリー無線の仲間との連絡用という位置づけになっていました。ただ、新型コロナで状況が変わりました。ステイホームだとライセンスフリー無線が楽しめないのです。 |
2021.8.13 千葉県茂原市
in
週末CBer チバMR21のブログ ~風の勲章~
(2021/8/13 22:18:13)
|
最近はすっかりコンディションも落ち目。昨年の今頃はまだEスポ元気だったんですが。今年はコンディション良くないですね。そんなわけで午前中は自宅にて仕事をしていました。昼食をとりながら11m掲示板を見てみると同じ県内局の交信記録がでていました。005を聞くと何やら県外局が入っている様子。昼食後、茂原市の公園に行きました。
今日はNTS-115、ICB-870Tを使いました。 YOUTUBEヒミツキチチャンネルのTシャツを買ったときにもらったステッカー 釣りはやりませんが、ちょっと共感するところがありますね!! 「STOP置き去り河豚」
東屋で待機して、CQが聞こえたら雨の中に出ていく運用スタイル。今日は暑くもなく良かったです。こういう天気だとすっかり秋です。
ICB-870Tでチェック!CQ聞こえたら東屋の外へ出て行きます!
運用地 千葉県茂原市 使用TX NTS-115、ICB-870T (CB) 12:53 あおもりGG104 8ch 52/52 青森県八戸市八戸港 13:00 しりべしCB49 4ch 51/53 北海道余市町 13:03 かながわCU64/7 8ch 52/53 秋田県北秋田市 13:06 あおもりKM192 8ch 52/51 青森県弘前市 13:17 いしかりAD521 5ch 53/54 北海道小樽市銭函 13:25 イワテB73 8ch 53/53 熊本県 13:31 いしかりAD416 8ch 52/52 北海道小樽市銭函 13:38 とっとりAJ683 8ch 52/52 島根県松江市 13:48 あばしりAA316 8ch 52/52 北海道 16:18 やまぐちTS118 8ch 51/M5 山口県光市 16:35 いわくにAA262 8ch 52/52 山口県岩国市
各局ありがとうございました。それでは73!失礼します!! |
8/13
in
さいたまUG100 簡易無線運用記
(2021/8/13 19:32:55)
|
本日からお盆休み~週末は大雨の予想~ 朝、小雨でしたが(千倉真理風に)行くっきゃない~ (武蔵野市) いわてB73/6(スタートはやっぱりこの局!) そらちAA246/石狩市(CQとコールバックの声のトーンが違う??) (小金井市) くまもとHR787(いつも動画楽しみにしてます~) やまぐちSV221/周南市大島大原海岸(毎度です~) いわくにAA262/岩国市(いつも感謝です~) やまぐちYN807/光市(ご無沙汰でした~)
この間、9:52-10:26各局様、本日もFB QSOありがとうございました。
10月のハムフェアは行われるのでしょうか?過去、ハムフェア会場で放送局のステッカーを いただきました。写真のものです。前にも言いましたが、昔はKIKIやFENのステッカーを車のリアウインドなどに 貼ってました。40年くらい前の話です~(-_-;) 今はラジオ局のステッカー貼っているのを見たことありませんね。 でも、もし貼るとしたらさいたまっ子はやはりNACK5かな~ トラックの運転手さんは小林克也さんのNACK5の番組ファンキーフライデーの日の丸ステッカー貼っている人多い! 赤白のノーマルと緑白のアンポンタンバージョンがあるのです!!
|
2021/8/13 自宅固定運用
in
「おおさかCB1456・JQ3BAK」のブログ
(2021/8/13 19:31:14)
|
当局にも夏休みがやってきた。 ところが,お盆明けまでずっと雨の予報。天気には勝てないので今年のお盆は基本的に家でぼーっとしているだけなのだが・・・。 各局のTwitterではなんだかコンディションが上がっている様子。 当局の運用地は全天候型ロケ(笑)なので,ちょっとワッチしてみる。
スイッチを入れた瞬間に「みやぎKK33局」のCQが聞こえたので,呼び返して一発でQSO。 すると,東北の各局さんから呼ばれる呼ばれる・・・CQ局に申し訳ないので,「4chにいきまーす!」と言ってQSYしてQRZというと,続々QSO成立。 その後も8chに移ってQSO。外は本降りの雨だがおかまいなし!
14時になってコンディションが落ちたので片付けて買い物へ。 短時間運用でしたが楽しめました。
2021年8月13日 大阪府吹田市固定 市民ラジオ:NTS115
|
マキ電気周波数カウンター UFC-3000 電源入らない
in
JHGのブログ
(2021/8/13 21:34:24)
|
マキ電気周波数カウンター UFC-3000 電源が入らないとのことでお預かりしました。
キットとして発売されたものを組み立てたようです。 ヒューズの点検です。 2Aのものが使われていましたが今にも切れそうです。 尖った接点を平らにしました。 ヒューズは新しいものに交換しました。 電源が入るようになりました。 オプションの高精度水晶発振器は組まれていません。 基準周波数のHC-49U型水晶発振子が1個です。 信号を入力してみると、精度は悪くありませんでした。 合わせる周波数カウンターは、GPSロックの10,0000MHzで較正済みです。 ロジックICの3番ピンから発振周波数を取り出し、 9,7656250Mhzになるように調整用TCを回して追い込みます。 SSGから145,0000Mhzを入力すると、 バッチリ 145,0000Mhz を指示しました。 1桁台の誤差はサンプリングの関係でどうしても出るもので、それがまともなカウンターです。 SSGから433,0000Mhzを入力すると、 433,0000Mhz を指示しました。 同様に1,200MHz 同様に、最高周波数付近となる 2,400Mhz ハンディー機から送信してみると。 145,000Mhzを指示しました。 マキ電気の製品は姿勢が真面目ですね。 本気のキットであり、信用できる測定器だと思います。 |
夏が大嫌いだった
in
アマチュア無線局 JO1KVS
(2021/8/13 17:27:16)
|
子供の頃、夏が大嫌いでした。 24時間、365日、水泳の授業に怯える人生でした。 本当に苦手、というより怖かった。 日本の水泳の授業は、みんなと同じことが出来なければいけない授業。 けれど、夏休みは自転車乗って多摩市の市民プールには遊びに行ってました。 夏の家族旅行、海に行くか山に行くかで私の天国か地獄かが決まるのでした。 女の子は、波打ち際でやさしいお母さんと楽しく遊ぶから、海が苦手な人は少ない。 さて、今はどうしているかと言うと、自分から泳ぎに行くことはあまりないけれど、 ボディボードは30過ぎてから。
伊豆の白浜では、ボードにつかまりながら競泳用のメガネをつけて沖へ出て、水中、海底を眺めたりして遊んでいました。 次のチャレンジはシュノーケリング。 子供の頃父に連れられて行った海は皆濁っていて、水中マスクしたって何も見えない。そんな海ばかりでした。 ちなみに姪の一人は生まれた歳から夏には毎年白浜に連れて行かれ、海水浴では身一つで沖に出たままずっと遊んでいる、おまえはオットセイか!というくらい水が平気です。 わたしの父親は水泳が大の得意で、最上川で親子で素潜りで魚を捕る名人だったそうで・・・ 話をシュノーケリングに戻しましょう。 私が水泳が苦手だった理由の一つがここで鮮明になるのです。 授業で強制される泳ぎは短距離走のように全力だから、空気が足らなくなって、結果10mやそこらで立ってしまうのでした。 このことは、当時の水泳の授業では全く教えてくれませんでした。 もっと早く、もっと速く、だけでしたから、全力で暴れてしまうのです。 速く泳ぐことなんかより、長く浮いていられること、を教えるべきだったのだと、思います。 クレヨンしんちゃん、沖で空気をいっぱい吸ってプカプカ浮いているシーンがありました。 人体、伏せた状態なら苦労せずに浮いていられる、けれど呼吸をしないといけない。 背泳ぎでじっとすると脚のほうが沈んで額だけ浮く状態になります。口は水中です。 空のペットボトル一本でもこの姿勢と組み合わせればかなり生存率が高まります。
シュノーケルで浮くための器具は必要ありません。むしろそういうものに頼ると水平を維持しないため怪我をします。 そんなこんなで、シュノーケルで得たものは多く大きかった。 これも自分から、恐る恐るだけどやってみたから。無理やりだったら多分こうはならなかったと思います。
というわけで、少年期の怯えて過ごした時間、返してほしいです。 それから、泳げない人、泳げるようになりたい人は、シュノーケルにチャレンジしてみてください。 くれぐれもご安全に。
夏休みなので、たまにはこんな記事も書いてみました。 |
千原温泉 千原湯谷湯治場
in
元気なクマの日曜日
(2021/8/13 14:14:57)
|
島根県の温泉に行ったのは8月11日。 偶然ですが、その日に行った千原温泉。 帰ってネットを見ていたら、そこがひなびた温泉の日本一になったってニュースになってました |
<参加対象は817シリーズユーザー>8月14日(土)9時から20日(金)21時まで「第3回 FT-817(ND)、FT-818NDユーザーQSOパーティ」開催
in
ニュース – hamlife.jp
(2021/8/13 12:25:21)
|
JARL QRP Clubは八重洲無線株式会社、西日本電子の協賛を得て、同社のポータブル機「FT-817」「FT-817ND」「FT-818ND」の国内ユーザーでQRP運用局(出力5W以下)を対象に、8月14日(土)9時から8月20日(金)21時まで1.9~430MHz帯のアマチュアバンドのCW/SSB/AM/FMで「第3回 FT-817(ND)、FT-818NDユーザーQSOパーティ」を開催する。交信相手は国内外のアマチュア局(交信相手の出力は問わない) 。なお、昨年同様に“コロナ禍対応版”というルールで、「三密の防止」「STAY HOMEによる運用」を推奨。クラブ局での運用はシングルオペとし、三密を防ぐため複数オペやゲストオペによる運用は禁止としている。
JARL QRP Clubは「QRP運用の代名詞を引き継ぎ、メーカーのロングセラー販売に敬意をはらうとともに、FT-817、FT-817ND、FT-818ND(以下、817シリーズと称する)を活用しQRPer同士のQSOによる親睦をはかる」ことを目的に、2019年から開催している「FT-817(ND)、FT-818NDユーザーQSOパーティ」だ。
第1回は、土曜日と日曜日の2日間で、途中で休息時間(深夜6時間)を設けて実施したが、第2回は土曜日から翌週の火曜日までの3日半間連続開催となり、今回の第3回では、土曜日から翌週の金曜日までの6日半間連続開催と実施期間が延長された。期間中に30局との交信が条件となる。
参加対象は、QRP(出力5W以下)で運用する国内のFT-817シリーズユーザーのみ(FT-818NDは5W以下で運用のこと)。交信相手局の出力は問わない。
呼び出し方法は、①電話のアマチュア無線局の場合:「CQ FT パーティ」、②電信のアマチュア無線局の場合:「CQ FTP」。ナンバー交換はクラブ正員は「RS(T)」+「会員番号」、会員番号は「RS(T)」+「氏名またはハンドル」を送る。
諸注意として、「電波法に則った運用を行ってください」「季節がら熱中症など体調に留意して運用してください」「今回は“三密の防止”“STAY HOME”を推奨します。また、手洗いの徹底・マスクの着用、ソーシャルディスタンスの確保など、参加者は各自注意を払ってください。アマチュア無線のイメージダウンに気を付けましょう」「移動運用の際は運用地所有者からの事前の運用許可を得る、一般の方に配慮した運用を心掛けてください。アマチュア無線のイメージダウンに気を付けましょう。なお、自宅からのポータブル運用はこの限りではありません」と案内している。
QSOパーティにつき、得点並びに順位付けは行わない。紙ログと電子ログの提出は9月12日(日)まで(郵送の場合は消印有効)。ログ提出は電子メールを推奨している。提出する書類はログ、サマリーシートおよび補助資料。補助資料とは、運用時の感想や運用風景の写真、リグ活用に関わるアイデアなどの紹介や写真で、主催者は「ぜひ、お送りください」と呼びかけている。
QSO数の合計が30局以上の局を対象に参加賞を進呈予定。また、参加賞対象者の中から抽選で副賞を進呈予定(参加賞、副賞については八重洲無線との打ち合わせにより決定するほか、今回は株式会社西日本電子から副賞の協賛もある)。参加賞を希望する場合はサマリーシートに「参加賞希望」を明記のこと。
詳しくは下記の関連リンクからJARL QRP Club「第3回 FT-817(ND)、FT-818NDユーザーQSOパーティ規約」で確認してほしい。
●関連リンク:
|

導波器3本状態でのSWR ↑↓
ポッドキャスト
。
。
。
。
。